概览
- 靶向PCSK9治疗APC/KRAS突变结直肠癌
- IFNα增强ICIs治疗
- ACSS2与代谢重编程
- Gal-1激活碳酸酐酶IX并调节胶质瘤代谢
- CLDN18.2阳性胃癌的免疫治疗
前言
本文是前沿快讯的第1期。前沿快讯栏目主要收集一些个人感兴趣的近期发表的研究,关注领域包括肿瘤的分子生物学、临床研究、流行病学等,文献类型主要是期刊论文和综述。研究介绍在Google机翻摘要的基础上进行微调,可能不一定特别准确、专业,主要目的是方便自己和大家快速了解和回顾相关领域研究进展。如果你对某个研究的细节感兴趣,请自行寻找全文进一步了解。此外,研究根据子领域会进一步细分,不过交叉领域的研究不好分为某一类,所以这个分类主要用于初级索引,并不十分准确,不喜勿喷。最后,大家看到什么特别的研究,也可以在评论区向我推荐,我会酌情收录在后面的期刊中。如无意外,前沿快讯栏目会长期更新,周期为2周-1月不等。
肿瘤代谢
靶向PCSK9治疗APC/KRAS突变结直肠癌
The cholesterol uptake regulator PCSK9 promotes and is a therapeutic target in APC/KRAS-mutant colorectal cancer. Nat Commun. full html
Proprotein Convertase Subtilisin/Kexin type 9 (PSCK9) 前蛋白转化酶枯草杆菌蛋白酶Kexin-9;geranylgeranyl diphosphate (GGPP), 香叶基香叶基二磷酸
- 使用 CRC 患者队列、同基因细胞系和转基因小鼠,我们发现APC/KRAS 突变诱导CRC进行从头胆固醇生物合成,伴随着香叶基香叶基二磷酸 (GGPP) 的增加——KRAS 激活所必需的代谢物。
- PCSK9 是上调程度最高的胆固醇相关基因。 抑制PCSK9在体外和体内抑制 APC/KRAS 突变 CRC 细胞生长,而 PCSK9 过表达诱导肿瘤发生。
- 机制上,PCSK9 降低胆固醇摄取,但诱导胆固醇从头生物合成和 GGPP 积累。GGPP 是 PCSK9 下游的关键代谢物,通过激活 KRAS/MEK/ERK 信号传导。
- PCSK9 抑制剂抑制 APC/KRAS 突变 CRC 细胞、类器官和异种移植物的生长;与辛伐他汀联合使用后抑制肿瘤的效果更显著。
- 临床资料分析表明PCSK9 过表达预示着 APC/KRAS 突变 CRC 患者的存活率低。
IFNα增强ICIs治疗
IFNα Potentiates Anti-PD-1 Efficacy by Remodeling Glucose Metabolism in the Hepatocellular Carcinoma Microenvironment. Cancer Discov
还有评论文章:IFNα Potentiates Immune-Checkpoint Blockade by Rewiring Metabolic Cross-talk. Cancer Discov
- 我们发现 IFNα 和基于抗 PD-1 的免疫疗法的组合可增强不可切除 HCC 患者的抗肿瘤活性。
- 在免疫活性原位和自发性 HCC 模型中,IFNα 治疗与抗 PD-1 协同治疗,联合治疗导致细胞毒性 CD27+CD8+T 细胞显着富集。
- IFNα 通过抑制HCC细胞中的FosB转录来抑制HIF1α信号传导,导致葡萄糖消耗能力降低,从而建立一个高葡萄糖微环境,通过mTOR-FOXM1信号传导在浸润CD8+ T细胞中促进 T 细胞共刺激分子 Cd27 的转录。这些数据表明IFNα在 HCC 肿瘤微环境中重新编程葡萄糖代谢,从而释放T细胞的细胞毒性能力并增强PD-1 阻断诱导的免疫反应。
- 我们的研究结果表明,IFNα和抗PD-1联合治疗是治疗HCC患者的一种有效的新型联合策略。
ACSS2与代谢重编程
Acetyl-coA Synthetase 2 potentiates macropinocytosis and muscle wasting through metabolic reprogramming in pancreatic cancer. Gastroenterology
Macropinocytosis 巨胞饮作用;
- ACSS2 敲除显着抑制了 2D 和 3D 模型中的细胞增殖。巨胞饮相关基因在肿瘤组织中上调,并与较差的预后相关。
- ACSS2 敲除抑制巨胞饮作用。
- 我们将 ZIP4 确定为 ACSS2 的下游靶标,并且 ZIP4 的敲低逆转了 ACSS2 诱导的巨胞饮作用。
- ACSS2 通过 ETV4 介导的转录激活上调 ZIP4。 ZIP4 通过 CREB 激活的 SDC1 和 DNM2 诱导巨胞饮作用。
- ZIP4 通过 GSK3β 介导的 TRAIL 分泌驱动肌肉萎缩和恶病质。
- 在原位小鼠模型中,ACSS2 敲除可减轻肌肉萎缩并延长生存期。
Gal-1激活碳酸酐酶IX并调节胶质瘤代谢
Galectin-1 activates carbonic anhydrase IX and modulates glioma metabolism. Cell Death Dis. full html.
GC/MS analysis;Biolog microplate-1 mitochondrial functional assay——the expression levels of the enzymes from the TCA cycle;
- 我们的初步数据显示,Gal-1 通过增加 Warburg 效应促进胶质瘤干细胞 (GSC) 生长。
- 使用人类胶质母细胞瘤患者样本 (hGBM) 进行的免疫印迹分析证实了 GBM 中的 Gal-1 上调。
- GC/MS 分析显示 抑制Gal-1后α-酮戊二酸和柠檬酸水平升高,同时乳酸水平降低。
- 通过Biolog microplate-1线粒体功能测定,我们证实抑制Gal-1可增加TCA循环中酶的表达水平,表明其发生了Warburg表型的逆转。
- Gal-1 siRNA处理后细胞的ATP、乳酸水平、活力和集落形成能力降低,并且与诱导细胞凋亡有关的基因表达水平增加。
- 机制上,Gal-1 通过调节碳酸酐酶 IX (CA-IX,缺氧的替代标志物) 的表达发挥其代谢作用。
- CA-IX 在 Gal-1 下游起作用,共免疫沉淀实验以及邻近连接测定证实 Gal-1 与 CA-IX 物理结合以调节其表达。此外,与植入 GSC 对照的小鼠相比,小鼠模型中 Gal-1 的沉默显示出肿瘤负荷减少和存活率增加。有必要进一步研究 GSC 进展和代谢重编程中的 Gal-1。
肿瘤免疫
CLDN18.2阳性胃癌的免疫治疗
Multiplex immunohistochemistry defines the tumor immune microenvironment and immunotherapeutic outcome in CLDN18.2-positive gastric cancer. BMC Med. full html
北京大学肿瘤医院肿瘤研究所、肿瘤发生与转化研究教育部重点实验室的Lin Shen团队
multiplex immunohistochemistry (m-IHC) 多重免疫组织化学
- FAST 研究确定 claudin-18 (CLDN18.2) 是胃癌 (GC) 有希望的新型治疗靶点。然而,CLDN18.2阳性GC的肿瘤免疫微环境和临床病理学特征尚不清楚,难以开发和优化CLDN18.2靶向治疗。
- 这项研究包括 80 名 GC 患者,其中 60 人接受了抗 PD-1/PD-L1 治疗。 CD4/CD8/CD20/CD66b/CD68/CD163/PD-1/PD-L1/TIM-3/LAG-3/FoxP3/CTLA-4/HLA-DR/STING 和 CLDN18.2 使用多重免疫组织化学标记( m-IHC) 以破译从这些患者分离的福尔马林固定、石蜡包埋的肿瘤组织中 T 细胞、B 细胞、巨噬细胞和中性粒细胞的速率和空间分布。中度至强 CLDN18.2 表达≥ 40% 的肿瘤细胞作为阳性的截止值。
- CLDN18.2阳性肿瘤中CD8+PD-1-、CD8+LAG-3-和CD8+TIM-3- T细胞的比例显着高于阴性肿瘤(0.039 vs. 0.026,P = 0.009; 0.050 对 0.035,P = 0.024;0.045 对 0.032,P = 0.038)。
- CLDN18.2 阳性组中性粒细胞(CD66b+)的数量高于阴性组(分别为 0.081 和 0.055,P = 0.031),而 M1 的比率(CD68+CD163-HLA- DR+)、M2 巨噬细胞 (CD68+CD163+HLA-DR-) 和 B 细胞 (CD20+) 在 CLDN18.2 阳性组和阴性组之间具有可比性。
- CLDN18.2阳性肿瘤中20-μm范围内肿瘤细胞周围CD8+PD-1-、CD8+LAG-3-和CD8+TIM-3-T细胞的平均数量高于CLDN18.2阴性肿瘤(分别为 0.16 对 0.09,P = 0.011;0.20 对 0.12,P = 0.029;0.18 对 0.12,P = 0.047)。
- 在CLDN18.2阳性组中,20μm范围内被CD8+PD-1-、CD8+LAG-3-T细胞或M1巨噬细胞包围的肿瘤细胞占所有肿瘤细胞的比例较高。
- 与 CLDN18.2 阴性组相比(10.79% vs. 6.60%,P = 0.015;12.68% vs. 8.70%,P = 0.049;9.08% vs. 6.56%,P = 0.033)。
- 这些发现表明 CLDN18.2 阳性 GC 具有复杂的免疫微环境特征。
- 此外,CLDN18.2 阳性组的 OS 和 irOS 短于 CLDN18.2 阴性组(中位 OS:23.33 与 36.6 个月,P < 0.001;中位 irOS:10.03 与 20.13 个月,分别为 P = 0.044)。
NAD+与NK细胞
NAD + salvage governs mitochondrial metabolism invigorating NK cell anti-tumor immunity. Hepatology.
nicotinamide adenine dinucleotide, NAD+, 烟酰胺腺嘌呤二核苷酸;
- NK细胞是肿瘤免疫监视的关键参与者,代谢适应控制着它们的命运和功能状态。烟酰胺腺嘌呤二核苷酸 (NAD+) 已成为连接细胞代谢和信号转导的重要因素。在这里,我们将 NAD+ 代谢确定为确定 NK 细胞稳态和功能的中心枢纽。
- NAD+ 水平在活化的 NK 细胞中升高。 NAD+ 补充剂不仅增强了细胞因子的产生和细胞毒性,而且还提高了 NK 细胞的增殖和活力。
- 补救途径参与维持活化的 NK 细胞中的 NAD+ 稳态。对 NAD+ 补救途径中的限速酶烟酰胺磷酸核糖基转移酶 (NAMPT) 进行基因消融或药理学阻断显着破坏了 NK 细胞的活力和功能。
- NAD+ 回收决定了线粒体稳态和氧化磷酸化活性,以支持 NK 细胞的最佳功能。
- 在人类肝细胞癌 (HCC) 组织中,NAMPT 表达和 NAD+ 水平在肿瘤浸润性 NK 细胞 (TINK) 中显着下调,这与患者的存活率呈负相关。
- 肿瘤微环境中的乳酸积累部分导致NK 细胞NAMPT的转录抑制。
- NK细胞中Nampt的缺乏加速了HCC和黑色素瘤的生长。补充 NAD+ 前体烟酰胺单核苷酸 (NMN) 可显着改善小鼠和人类细胞衍生异种移植物中的 NK 抗肿瘤反应。
CD39与抗PD-1治疗
tumour infiltrating T cells, 肿瘤浸润 T 细胞
- T细胞是抗肿瘤免疫反应的主要效应物。它们被肿瘤相关抗原激活可以释放它们的增殖和细胞毒性功能,从而消除肿瘤细胞。然而,肿瘤相关的免疫抑制机制包括程序性细胞死亡蛋白-1 (PD-1) 等免疫检查点的过度表达。目前针对这些途径的免疫疗法在结直肠癌 (CRC) 中的疗效较弱。因此,在这种癌症类型中寻找新的免疫治疗靶点至关重要。
- 在 CRC 患者的前瞻性队列中,我们调查了与临床表型相关的肿瘤相关和非肿瘤相关肠道 T 细胞 (n=44) 的表型,特别是腺苷能通路。在患者来源的原发性肿瘤球体与其自体肿瘤相关淋巴细胞之间开发了自体共培养模型。我们使用这个相关模型来评估 CD39 阻断对抗肿瘤 T 细胞反应的影响。
- 与黏膜淋巴细胞相比,我们显示肿瘤浸润 T 细胞上 CD39 的表达增加,以及它与 PD-1 的共表达。
- CD39 表达在右结肠和早期肿瘤中较高,因此定义了可能对 CD39 阻断有反应的患者亚组。
- 在自体条件下证明 CD39 阻断会触发共培养中的 T 细胞浸润和肿瘤球体破坏。
蛋氨酸代谢与抗肿瘤免疫
Methionine deficiency facilitates antitumour immunity by altering m 6 A methylation of immune checkpoint transcripts. Gut. full html
- 蛋氨酸代谢涉及多种细胞功能,包括甲基化反应和氧化还原维持。然而,尚不清楚蛋氨酸代谢、RNA甲基化和抗肿瘤免疫是否在分子上相互交织。
- 在小鼠模型中评估了蛋氨酸限制饮食 (MRD) 喂养的抗肿瘤免疫作用。在体外和体内确定了蛋氨酸和含有 YTH 结构域的家族蛋白 1 (YTHDF1) 在肿瘤免疫逃逸中的机制。还研究了 MRD 或 YTHDF1 消耗与 PD-1 阻断的协同作用。
- 我们发现,饮食中的蛋氨酸限制通过增加不同小鼠模型中肿瘤浸润性 CD8+ T 细胞的数量和细胞毒性来减少肿瘤生长并增强抗肿瘤免疫力。
- 从机制上讲,来源于甲硫氨酸代谢的 S-腺苷甲硫氨酸促进肿瘤细胞中的m6A甲基化和免疫检查点的翻译,包括 PD-L1 和 T 细胞活化的 V 域 Ig 抑制因子 (VISTA)。
- 此外,MRD 或 m6A 特异性结合蛋白 YTHDF1 消耗通过恢复 CD8+ T 细胞的浸润来抑制肿瘤生长,并与 PD-1 阻断协同作用以更好地控制肿瘤。
- 临床上,YTHDF1 表达与癌症患者的不良预后和免疫治疗结果相关。
- 蛋氨酸和 YTHDF1 通过调节 T 细胞的功能在抗癌免疫中发挥关键作用。靶向蛋氨酸代谢或 YTHDF1 可能是癌症免疫治疗的潜在新策略。
组织驻留记忆和循环T细胞是术前癌症免疫治疗的早期反应者
美国Dana-Farber 癌症研究所癌症免疫学和病毒学系、哈佛医学院免疫学系、布莱根妇女医院和哈佛医学院神经内科的Kai W Wucherpfennig团队
Neoadjuvant immune checkpoint blockade (Neo-ICB) 新辅助免疫检查点阻断
- 我们在临床试验 (NCT02919683) 中描述了接受新辅助抗 PD-1 或抗 PD-1/CTLA-4 治疗的口腔癌患者的肿瘤浸润和循环免疫细胞的早期动力学。
- 在免疫治疗期间,克隆扩增的肿瘤浸润性 CD8 T 细胞的组织驻留记忆和细胞毒性相关特征表达上调,这些特征在患者接受治疗前已经活跃,从而可以快速产生免疫反应。
- 系统性靶点发现表明,响应患者中治疗扩展的肿瘤 T 细胞克隆识别了几种自身抗原,包括肿瘤特异性抗原MAGEA1。
- 治疗还诱导了系统性免疫反应,其特征是活化 T 细胞的扩增,这些 T 细胞富含肿瘤浸润性 T 细胞克隆型,包括治疗前无法检测到的预先存在的和新出现的克隆型。
- 活化的血液 CD8 T 细胞的频率,特别是治疗前 PD-1+ KLRG1 – 的T 细胞,与肿瘤内病理反应密切相关。
- 这些结果证明了新辅助检查点阻断如何诱导局部和全身肿瘤免疫。
多巴胺促进组织驻留记忆CD8+T细胞分化
Dopamine signaling promotes tissue-resident memory differentiation of CD8+ T cells and antitumor immunity. Cancer Res.
Tissue-resident memory CD8+ T (TRM)-cells 组织驻留记忆 CD8+ T 细胞;
- 组织驻留记忆 CD8+ T (TRM) 细胞与强大的保护性抗肿瘤免疫反应和改善癌症患者的预后有关。因此,调节 TRM 细胞的产生或活性的治疗策略可能对治疗癌症有效。
- 高通量药物筛选发现神经递质多巴胺驱动 CD8+ T 细胞分化为 CD103+ TRM 细胞。
- 在小鼠同系肿瘤异种移植模型和临床人结肠癌样本中,DRD5 是 CD8+ T 细胞上的主要功能性多巴胺受体,并与 TRM 细胞密度呈正相关。
- DRD5 缺乏导致 CD8+ T 细胞无法在组织中积累,从而导致 TRM 细胞形成受损、效应器功能降低和疾病进展不受控制。
- 此外,在免疫功能正常的小鼠模型中,多巴胺治疗促进了 CD8+ T 细胞的抗肿瘤活性并抑制了结直肠癌的生长,而多巴胺的离体预处理增强了 CAR-T 细胞的体内功效。
- 最后,在结直肠癌患者队列中,多巴胺表达与患者存活率和 CD8+ T 细胞浸润呈正相关。
- 这些发现表明,多巴胺能免疫调节在 CD8+ 细胞分化为 CD103+ TRM 细胞中发挥重要作用,从而调节 TRM 引发的结直肠癌抗肿瘤免疫。
巨噬细胞促使肿瘤表达PIM2诱导免疫抑制
联合免疫治疗比较经典的研究框架
- 癌症免疫疗法可恢复或增强 T 细胞在肿瘤微环境中的效应功能,但免疫疗法的疗效一直受到治疗耐药性的阻碍。
- 我们将原癌基因丝氨酸/苏氨酸蛋白激酶PIM2鉴定为 IFN-γ 引发的肿瘤炎症的新型负反馈调节剂,从而赋予癌细胞侵袭性特征。
- 机制上,源自 IFN-γ 极化的肿瘤巨噬细胞的白细胞介素 1β (IL-1β) 通过 p38 MAPK/Erk 和 NF-κB 信号通路触发癌细胞中 PIM2 的表达。
- 由促炎性巨噬细胞产生的 PIM2+ 癌细胞获得了生存、转移和抵抗 T 细胞细胞毒性和免疫治疗的能力。
- 将免疫检查点阻断与体内 IL-1β 阻断或 PIM2 激酶抑制相结合的治疗策略有效并成功地引起了肿瘤消退。
- 这些结果提供了对 PIM2+ 肿瘤的调节和功能特征的深入了解,并表明影响炎症细胞或 PIM2 激酶功能活性的策略可能会提高免疫治疗的疗效。
肿瘤转移
剖析人类黑色素瘤脑转移的初治生态系统
Dissecting the treatment-naive ecosystem of human melanoma brain metastasis. Cell
Melanoma brain metastasis (MBM) ,黑色素瘤脑转移;
- 黑色素瘤脑转移(MBM)经常发生在晚期黑色素瘤患者中,但我们对相关生物学机制的理解仍处于初级阶段。
- 我们在 22 个未经治疗的 MBMs 和 10 个颅外黑色素瘤转移瘤 (ECM) 中进行了单细胞/细胞核 RNA-seq,并匹配了空间单细胞转录组学和 T 细胞受体 (TCR)-seq。
- MBM 的癌细胞在染色体不稳定性更加显著,状态与神经元更类似,并富集空间可变的代谢通路。关键结果在独立的患者队列、患者衍生的 MBM/ECM 异种移植动物模型、RNA/ATAC-seq、蛋白质组学和多重成像中得到进一步验证。
- 综合空间分析揭示了推定的癌症免疫逃避的不同地理特征,以及 MBM 淋巴聚集体中更丰富的肿瘤内 B 到浆细胞分化的证据。
- MBM 含有较大比例的单核细胞来源的巨噬细胞和功能失调的 TOX+ CD8+ T 细胞,它们的免疫检查点的表达水平显著不同。
- 这项工作提供了对 MBM 生物学的全面见解,并作为进一步发现和治疗探索的基础资源。

PRMT5激活AKT促进肿瘤转移
PRMT5 activates AKT via methylation to promote tumor metastasis. Nat Commun. full html
Protein arginine methyltransferase 5 (PRMT5),蛋白质精氨酸甲基转移酶 5 ;
- 蛋白质精氨酸甲基转移酶 5 (PRMT5) 是在组蛋白和非组蛋白上产生对称-二甲基-精氨酸标记的主要甲基转移酶。 PRMT5 失调与多种致癌过程有关。
- 我们发现PRMT5介导的蛋白激酶 B (AKT) 甲基化是随后AKT的Thr308和Ser473处磷酸化所必需的。
- PRMT5抑制消除了AKT1第15位精氨酸残基的甲基化,从而防止 AKT1 易位至质膜,无法募集其上游激活激酶 PDK1 和 mTOR2。
- 我们还发现PRMT5/AKT 信号控制上皮间充质转化转录因子 ZEB1、SNAIL 和 TWIST1 的表达。
- PRMT5抑制显著减弱原发性肿瘤生长并广泛阻断高危神经母细胞瘤异种移植肿瘤模型中多个器官的转移。
- 总的来说,我们的结果表明 PRMT5 抑制增强了高风险转移性癌症中的抗 AKT 或其他下游靶向治疗。
FBXO2与肿瘤复发
重筛选,轻机制。
- 基于所有理论质谱采集顺序窗口采集的高分辨率质谱(SWATH-MS)用于表征两个独立队列的成对新诊断和复发性胶质母细胞瘤的定量蛋白质组。使用免疫组织化学验证复发相关蛋白,并在人类神经胶质瘤细胞系、原位异种移植模型和人类器官型脑切片培养物中进一步研究。分析了外部空间转录组学、单细胞和批量 RNA 测序数据以了解相关机制。
- 尽管患者的整体蛋白质组变化存在异质性,但我们将 BCAS1、INF2 和 FBXO2 确定为复发时持续上调的蛋白质,并使用免疫组织化学验证了这些蛋白质。
- 在人类神经胶质瘤细胞中敲除 FBXO2 在原位异种移植小鼠模型中赋予了强大的生存益处,并减少了器官型脑切片培养物中的侵入性生长。
- 在胶质母细胞瘤患者样本中,FBXO2 表达在肿瘤浸润区富集,并且 FBXO2 阳性癌细胞与突触信号传导过程相关。
- 这些发现证明了 FBXO2 依赖的神经胶质瘤-微环境相互作用在促进肿瘤生长方面的潜在作用。此外,已发表的数据集为进一步研究提供了宝贵的资源。
视黄酸受体激活阻断内皮-成骨转化
德克萨斯大学 MD 安德森癌症中心-德克萨斯州-休斯顿Sue-Hwa Lin团队
机制研究比较深入。
- 骨中的转移性前列腺癌 (PCa) 会诱导骨形成病变,从而导致进展和治疗抵抗。 PCa 诱导的骨起源于内皮细胞 (EC),内皮细胞 (EC) 响应肿瘤分泌的 BMP4 而经历了内皮到成骨细胞 (EC-to-OSB) 的转变。目前缺乏针对 PCa 诱导的骨形成的策略。
- 在这里,我们显示视黄酸受体 (RAR) 的激活抑制 EC 到 OSB 的转变并减少 PCa 诱导的骨形成。
- 用 palovarotene(一种 RARγ 激动剂)治疗进行性骨化性纤维发育不良中的异位骨化,在体外抑制 EC 向 OSB 的转变和成骨细胞矿化,并在几种成骨 PCa 模型中减少肿瘤诱导的骨形成和肿瘤生长,并观察到类似的效果与泛 RAR 激动剂 ATRA。
- 敲除 ECs 中的 RARα、β 或 γ 亚型阻断了 BMP4 诱导的 EC 到 OSB 的转变和成骨细胞矿化,表明所有三种亚型在 PCa 诱导的骨形成中的作用。
- 此外,用 palovarotene 或 ATRA 治疗降低了血浆肌腱蛋白 C,这是一种从 EC-OSB 细胞分泌的因子,可用于监测治疗反应。
- 从机制上讲,BMP4 激活的 pSmad1 在 EC 的细胞核中与 RAR 形成复合物,以激活 EC 到 OSB 的转变。palovarotene 或 ATRA 激活的 RAR 通过将 E3-泛素连接酶 Smurf1 募集到核 pSmad1/RARγ 复合物而导致 pSmad1 降解,从而阻断 EC 到 OSB 的转变。
- 总的来说,这些发现表明,palovarotene 可以重新用于靶向 PCa 诱导的骨形成,以改善骨转移患者的临床结果。
TTC22-RPL4轴促进CRC转移
mRNA稳定性、翻译效率
- WTAP 是 RNA N-6-甲基腺苷 (m6A) 修饰复合物的重要组成部分,可引导 METLL3-METLL14 异源双链体靶向哺乳动物细胞核斑点中的 RNA。
- 通过挖掘基因型组织表达 (GTEx) 数据集表明,在许多人体组织中,TTC22与WTAP 、FTO 广泛共表达。
- TTC22 与 60S 核糖体蛋白 L4 (RPL4) 的直接相互作用促进了 WTAP mRNA 与 RPL4 的结合,增强了 WTAP mRNA 的稳定性和翻译效率,从而提高了 WTAP 蛋白的水平。
- WTAP mRNA本身是m6A 靶标,YTHDF1 是经m6A修饰的WTAP mRNA 相互作用的必需 m6A 结合蛋白。
- TTC22 触发 WTAP 表达和 WTAP mRNA m6A 修饰之间的正反馈回路,导致总 RNA 中 m6A 水平增加。
- RPL4、WTAP 或 YTHDF1 表达的敲低减少了 TTC22 诱导的总 RNA m6A 水平的增加。
- 因此,TTC22 引起了与代谢途径、核糖体生物发生、RNA 剪接体和微生物感染相关的基因的显着表达变化。
- 重要的是,TTC22 通过增加 m6A 水平上调 SNAI1 的表达,从而促进小鼠结肠癌细胞的肺转移。
- 总之,我们的研究表明,TTC22 上调了 WTAP 和 SNAI1 的表达,这有助于 TTC22 诱导的结肠癌转移。
PRMT5甲基化与肿瘤转移
Arginine methylation of MTHFD1 by PRMT5 enhances anoikis resistance and cancer metastasis. Oncogene
anoikis 失巢凋亡;
- 转移是癌症相关死亡的主要原因。播散的肿瘤细胞如何在悬浮条件下存活并避免失巢凋亡在很大程度上是未知的。
- 使用以代谢酶为中心的 CRISPR-Cas9 遗传筛选,我们确定了亚甲基四氢叶酸脱氢酶、环化水解酶和甲酰基四氢叶酸合成酶 1 (MTHFD1) 作为失巢凋亡的新型抑制因子。
- 抑制MTHFD1后,细胞抗氧化能力显著变弱,从而抑制了肿瘤远处转移。
- MTHFD1 与蛋白质精氨酸甲基转移酶 5 (PRMT5) 结合,然后通过PRMT5在 R173 上进行对称二甲基化。
- 在悬浮条件下,MTHFD1与PRMT5的相互作用增强,增加了MTHFD1的对称二甲基化。
- MTHFD1甲基化在很大程度上增强了其产生 NADPH 的代谢活性,因此导致失巢凋亡耐受和远处器官转移。
- 在治疗上,PRMT5 的基因缺失或药理学抑制降低了肿瘤远处转移。R173对称二甲基化状态与ESCC患者的转移和预后相关。
- 我们的研究揭示了PRMT5/MTHFD1轴在促进失巢凋亡抗性和癌症转移方面的新调节作用和治疗意义。
肿瘤转移在睡眠时
The metastatic spread of breast cancer accelerates during sleep. Nature
评论文章: Nocturnal habits of circulating tumor cells. Nat Med.
令人印象深刻的研究
- 癌症的转移扩散是通过循环肿瘤细胞 (CTC) 的血源性传播来实现的。然而,一般而言,决定转移能力 CTC 生成的时间动态在很大程度上没有特征,并且通常假设 CTC 不断从生长的肿瘤中脱落或由于机械损伤而脱落 1。
- 在这里,我们观察到乳腺癌患者和小鼠模型中 CTC 生成动态的惊人和意外模式,强调大多数自发 CTC 血管内事件发生在睡眠期间。
- 此外,我们证明静止期 CTC 非常容易转移,而在活动期产生的 CTC 缺乏转移能力。
- 从机制上讲,CTC 的单细胞 RNA 测序分析显示,在患者和小鼠模型的休息阶段,有丝分裂基因显着上调,从而使转移能力得以提高。
- 系统地,我们发现褪黑激素、睾酮和糖皮质激素等关键的昼夜节律激素决定了 CTC 的生成动态,因此,胰岛素直接促进体内肿瘤细胞增殖,但以时间依赖性方式。
- 因此,具有高转移倾向的 CTC 的自发产生不会连续发生,而是集中在受影响个体的休息阶段,为时间控制的询问和治疗易转移癌症提供了新的理论基础。
临床类
内镜黏膜下剥离术与结直肠上皮肿瘤
endoscopic submucosal dissection (ESD) 内镜黏膜下剥离术
- 在 2013 年 2 月至 2015 年 1 月期间,我们连续招募了 1740 名患者,其中1814个 ≥ 20 mm 的结直肠上皮肿瘤经ESD切除。非治愈性切除(非 CR)病灶的患者根据需要接受了额外的根治性手术。在初始治疗后,进行了为期 5 年的密集随访,并计划进行多次结肠镜检查,以确定转移性和/或局部复发。主要结局是总生存期(OS)、疾病特异性生存期(DSS)和肠道保存率。局部复发率和异时性浸润癌的发生率被评估为次要结果。
- 5 年 OS、DSS 和保肠率分别为 93.6%、99.6% 和 88.6%。
- 有 CR 病灶的患者没有发生转移,而非 CR 病灶的患者有 4 次转移。
- Kaplan-Meier 曲线显示,CR 病变患者的 OS 和 DSS 率显着高于非 CR 病变患者(分别为 P>0.001 和 P=0.009)。
- 局部复发仅发生在 8 个 (0.5%) 病灶中,这些病灶通过随后的内镜治疗成功切除。
- 多元逻辑回归分析显示,分段切除(风险比 [HR] 8.19;95% 置信区间 [CI] 1.47-45.7,P=0.02)和边缘阳性切除(HR 8.06;95% CI 1.76-37.0,P=0.007 ) 是结直肠 ESD 后局部复发的重要独立预测因子。
- 在监测结肠镜检查期间发现了 15 例 (1.0%) 异时浸润癌,其中大部分需要手术切除。
年龄相关的肿瘤分子特征
Clinical relevance of molecular characteristics in Burkitt lymphoma differs according to age. Nat Commun.
- 虽然伯基特淋巴瘤患者的生存率有所提高,但儿童和成人患者之间的潜在结果差异仍不清楚。在这两个年龄组中,复发时的存活率仍然很低。
- 因此,我们在一个大型儿科队列中进行了一项比较研究,其中包括 191 个病例和 97 个成人样本。
- 虽然 TP53 和 CCND3 突变频率与年龄无关,但来自儿科患者的样本显示 ID3、DDX3X、ARID1A 和 SMARCA4 的突变频率更高,而 BCL2 和 YY1AP1 等几个基因几乎只在成年患者中发生突变。
- 一项非偏分析揭示了突变谱在 25 至 40 岁之间的转变。
- 儿科队列中的生存分析证实 TP53 突变与较高的复发率显着相关(25 ± 4% versus 6 ± 2%,p=0.0002)。
- 这确定了一个有希望的儿童 BL 复发率的分子标志物,将用于未来的临床试验。
肿瘤合并自身免疫病的ICIs毒性与生存期
- 免疫检查点抑制剂 (ICI) 具有免疫相关不良事件 (irAE) 的风险。
- 鉴于 irAE 与自身免疫之间的相似性,患有自身免疫性疾病 (AID) 的患者通常被排除在 ICI 药物的临床试验之外。
- 我们分析了安全性和ICIs 在癌症和 AID 患者中的疗效,并检查了免疫相关毒性作用是否与大型泛癌队列的结果相关。
早期TNBC的降级化疗
De-escalated neoadjuvant chemotherapy in early triple-negative breast cancer (TNBC): Impact of molecular markers and survival analysis of the WSG-ADAPT-TN trial. Clin Cancer Res.
De-escalated chemotherapy, 降级化疗
- 虽然早期 TNBC 的最佳治疗尚不清楚,但降阶化疗 (CT) 似乎是这种侵袭性亚型中选定患者的一种选择。以前的研究已经确定了几种免疫前因子作为 TNBC 的预后标志物,但它们对不同化疗策略的预测影响仍然存在争议。
- ADAPT-TN 是一项针对早期TNBC患者(n=336)的随机新辅助多中心 II 期试验,这些患者被随机分配至 12 周白结合型紫杉醇 125 mg/m2 + 吉西他滨或卡铂 d 1,8 q3w。仅在病理完全缓解(pCR、主要终点(ypT0/is、ypN0)的患者中不实施进一步的(新)辅助化疗。继发性侵袭性/远处疾病(i/dDFS)、总生存期(OS)、转化研究目标包括量化标志物对化疗降级选择的预测影响,通过 nCounter 平台和基质肿瘤浸润淋巴细胞 (sTIL) 的 119 个基因(包括 PAM50 亚型)的基因表达来测量。
- 在中位随访 60 个月后,12 周 pCR的 5y-iDFS 有利相关( 90.6% vs. 62.8%, HR=0.24,p=.001)。
- 尽管使用卡铂的pCR 率较高(HR=1.04, 95%CI [0.68-1.59]),但未观察到其带来显著的生存优势。
- 包含蒽环类药物的降阶化疗与pCR 患者iDFS优势无关(HR=1.29, 95% CI [0.41-4.02])。
- 通过多变量分析表明:除了pCR率之外,淋巴结状态和高sTIL也是更好的iDFS、dDFS、OS的独立影响因素。
- 短期降级新辅助紫杉烷/铂类联合治疗在早期 TNBC 中似乎是一种有前景的策略,可将 pCR 率用作进一步治疗(降级)升级以及淋巴结阴性状态和高 sTIL 的早期决策点。
宫内暴露于母体癌症后儿童的长期发病率和死亡率
Long-Term Morbidity and Mortality in Children After In Utero Exposure to Maternal Cancer. J Clin Oncol.
丹麦哥本哈根哥本哈根大学医院Rigshospitalet儿科Cristel S Hjortshøj团队
- 这项全国性的队列研究确定了 1978 年 1 月至 2018 年 12 月期间丹麦的所有活产儿童。暴露被定义为怀孕期间的母体癌症诊断,在亚组分析中,暴露在子宫内接受化疗。感兴趣的主要结果是国家健康登记中确定的总体死亡率、躯体诊断和精神病诊断。随访从出生开始,在事件、死亡、移民或 2018 年底结束。使用 Cox 回归分析估计了针对潜在混杂因素调整的终点风险比。
- 在 2,526,163 名活产儿中,690 名(0.03%)在子宫内暴露于母体癌症。
- 与未暴露的胎儿相比,在子宫内暴露的儿童没有更高的总体死亡率、调整后的风险比为 0.8(95% CI,0.4 至 1.5),也没有增加先天畸形、整体躯体或精神疾病的风险。
- 在 2002-2018 年期间,在 378 名 (0.03%) 暴露于子宫内癌症的儿童中,42 名 (12.5%) 暴露于化疗。在这 42 名儿童中,与未接受化疗的子宫内暴露于母体癌症相比,子宫内暴露于化疗与特定的躯体疾病和先天性畸形无关。
- 总体而言,研究结果并未表明在子宫内暴露于癌症的儿童的死亡或严重发病风险过高。胎儿接受化疗与儿童期不良健康结局无关。
直肠癌术后低位前切除综合征
瑞典斯德哥尔摩卡罗林斯卡研究所分子医学和外科系, 瑞典斯德哥尔摩卡罗林斯卡大学医院结直肠癌科的Mirna Abraham-Nordling团队。
low anterior resection syndrome (LARS) 低位前切除综合征;经肛门冲洗 transanal irrigation (TAI)
- 比较 TAI(干预)与保守治疗(对照)的多中心随机试验。
- 纳入标准是主要 LARS、年龄超过 18 岁、低位前切除吻合并造口功能失常作为初次手术、造口逆转后 > 6 个月、吻合口无渗漏或狭窄迹象,以及 1 年随访无复发迹象向上。
- 主要终点是12 个月随访时肠道功能的差异,指标包括 LARS 评分、克利夫兰诊所佛罗里达大便失禁评分和 4 个研究特定问题。次要结果是生活质量。
- 共纳入 45 例患者,TAI 组 22 例,对照组 23 例。分别对 16 名和 22 名患者进行了随访。
- 在 12 个月时,TAI 组患者报告的 LARS 评分显着降低(22.9 对 32.4;P=0.002)和克利夫兰诊所佛罗里达大便失禁评分(6.4 对 9.2;P=0.050)。
- 与对照组相比,TAI 组患者的 QoL [16 个欧洲癌症研究和治疗组织生活质量问卷核心 30 (EORTC QLQ-C30) QoL 方面的 8 个] 得分也显着提高。
- TAI 可减少 LARS 中包含的症状并改善生活质量。
静脉血栓栓塞预防与静脉血栓栓塞和术后出血率
单中心研究;
- 因恶性肿瘤接受胰腺切除术的患者(2004-2021 年)的单中心研究。比较出院后 90 天内的 VTE 和 PPH 发生率是基于接受延长的依诺肝素预防VTE的情况。
- 共纳入 478 名患者。 22 名 (4.6%) 患者出现术后 VTE,其中 12 名 (2.5%) 发生在出院后。 25 名 (5.2%) 患者出现 PPH,其中 13 名 (2.7%) 发生在出院后。
- 接受延长 VTE 预防治疗的患者和未接受延长 VTE 预防的患者在出院后 VTE 的发展方面没有相关差异(2.3% vs 2.8%,P=0.99)。
- 接受延长 VTE 预防的患者与未接受延长 VTE 预防的患者出院后 PPH 发生率无相关差异(3.4% 对 1.9%,P=0.43)。
- 在使用抗血小板药物的患者亚组中,依诺肝素的添加似乎与较高的 VTE(3.9 对 0%,P=0.31)或 PPH(3.0 对 4.5%,P=0.64)率无关。
流行病学
身体活动、饮食质量和心血管疾病和癌症死亡率
Physical activity, diet quality and all-cause cardiovascular disease and cancer mortality: a prospective study of 346 627 UK Biobank participants. Br J Sports Med
健康生活方式的前瞻性队列研究
- 这项基于人群的前瞻性队列研究 (n=346 627) 基于英国生物银行数据,并与截至 2020 年 4 月 30 日的国家卫生服务死亡记录相关联。拟合左截断 Cox 比例风险模型来检查暴露之间的关联(自我报告的总中等强度到高强度体力活动(MVPA)、高强度体力活动(VPA)和饮食质量指数(评分范围为 0-3))和结果(全因、CVD 和 PDAR 癌症死亡率)。
- 在 11.2 年的中位随访期间,13869 名参与者死于各种原因,其中 2650 名死于 CVD,4522 名死于 PDAR 癌症。
- 与四分位数 1(Q1,0-210 分钟/周)相比,MVPA 的 Q2-Q4 与较低的全因风险相关(HR 范围为 0.87(95% CI:0.83 至 0.91)至 0.91(95% CI: 0.87 至 0.96))、CVD(HR 范围为 0.85(95% CI:0.76 至 0.95)至 0.90(95% CI:0.81 至 1.00))和 PDAR 癌症死亡率(HR 范围为 0.86(95% CI:0.79 至 0.93) ) 至 0.94 (95% CI: 0.86 至 1.02))。
- 与无 VPA 相比,任何 VPA 均与较低的全因和 CVD 死亡率风险相关(HR 范围为 0.85(95% CI:0.80 至 0.89)至 0.88(95% CI:0.84 至 0.93)和 0.75(95% CI:0.68 至 0.83)至 0.90(95% CI:0.80 至 1.02)。
- 尽管在全因死亡率和心血管疾病死亡率方面没有达到统计学意义,但处于最佳饮食类别(饮食质量指数=2-3)与降低 PDAR 癌症死亡率相关(HR=0.86,95% CI:0.78 至 0.93) 。
- 没有发现身体活动类别和饮食质量之间的加法或乘法相互作用。
- 在比较身体活动和饮食组合时,风险最低的组合始终包括更高水平的身体活动和最高的饮食质量得分。
其它
表征结直肠癌持续细胞的种群动态和突变率的改良框架
A modified fluctuation-test framework characterizes the population dynamics and mutation rate of colorectal cancer persister cells. Nat Genet. full html
IFOM 基金会、FIRC分子肿瘤研究所、米兰大学物理系的Marco Cosentino Lagomarsino团队
cancer persister cells, 癌症存留细胞;
研究视角比较特别
- 癌症存留细胞是靶向治疗长期疗效的主要限制,但癌症存留细胞的表型和种群动态仍不清楚。
- 我们通过结合实验表征和数学建模开发了一个定量框架来研究持久性。
- 我们发现,在结直肠癌中,一小部分坚持者会缓慢复制。
- 临床批准的靶向治疗可诱导转换为耐受药物的持久性细胞,并使其突变率暂时增加 7 至 50 倍,从而增加持久性细胞衍生的耐药细胞的数量。
- 这些发现表明,治疗可能会影响癌细胞的持久性和可变性,并将抑制容易出错的 DNA 聚合酶作为限制肿瘤复发的策略。
MUTYH突变影响体系突变
MUTYH-Associated Polyposis (MAP) ; MUTYH相关性息肉病
- 由活性氧引起的细胞 DNA 损伤由碱基切除修复 (BER) 途径修复,其中包括 DNA 糖基化酶 MUTYH。遗传的双等位基因 MUTYH 突变导致结直肠腺瘤和癌的易感性。然而,从种系 MUTYH 突变到 MUTYH 相关性息肉病 (MAP) 的机制进展尚不完全清楚。
- 在这里,我们对 10 名 MAP 个体的正常组织 DNA 进行测序。肠上皮细胞中的体细胞碱基取代突变率在所有个体中都升高了 2 到 4 倍(其中一个个体提高了31 倍),并且在其他组织中也增加了。
- 增加的突变负担表现为以 C>A 变化为特征的多个突变特征。
- 个体之间不同的突变率和特征可能是由于不同的 MUTYH 突变或其他 BER 途径基因中的额外遗传突变。正常细胞中升高的碱基取代率可能是 MAP 易患肿瘤的原因。
- 尽管突变率普遍升高,但患有MAP的个体并未显示出过早衰老的明显证据。
- 因此,体细胞突变的积累可能不足以导致衰老的全球机体功能衰退。
Src活化与上皮细胞竞争
Src activation in lipid rafts confers epithelial cells with invasive potential to escape from apical extrusion during cell competition. Curr Biol. IF=10.900, Q1. full html
apical extrusion 顶端挤压;epithelial cell competition 上皮细胞竞争;
研究视角比较特别
- 健康上皮组织内的异常/癌细胞经历顶端挤压以防止癌变,尽管一旦癌变进展它们就会获得侵袭能力。然而,癌细胞从顶端挤压中逃离并侵入周围组织的分子机制仍然难以捉摸。
- 在这项研究中,我们展示了上皮细胞竞争过程中细胞命运转换的分子机制。
- 我们发现,在上皮细胞层内的竞争过程中,Src转化促进了粘着斑的成熟和细胞外基质的降解。
- Src 转化的细胞通过 Src 激活在富含鞘脂/胆固醇的膜微区/脂筏中经历基底分层,而当 Src 在脂筏之外时,它们被顶端挤出。
- 对比表型的比较分析表明,基底分层需要通过脂筏激活 Src-STAT3-MMP 轴。
- 含有 CUB 结构域的蛋白 1 (CDCP1) 被鉴定为 Src 激活支架和脂筏中的 Met 调节剂,其过表达诱导基底分层。
- 在肾癌模型中,CDCP1 通过 Met 激活激活 Src-STAT3-MMP 轴来促进EMT介导的侵袭行为。
- 总的来说,这些结果表明,脂筏中 Src 信号的空间激活赋予了对顶端挤压的抵抗力和上皮细胞的侵袭潜力,以促进肿瘤发生。
MTH1提高肿瘤细胞干性
MTH1 suppression enhances the stemness of MCF7 through upregulation of STAT3. Free Radic Biol Med; IF2021=8.101, Q1
- MTH1 抑制明显增加了 CD44+CD24-/low 亚群的比例,并促进了 MCF7 和 T47D 细胞中肿瘤球的形成
- RNA 表达谱、RT-qPCR 和蛋白质印迹显示 MTH1 敲低细胞中主干细胞转录因子 Sox2、Oct4 和 Nanog 的上调
- GSEA 建议和蛋白质印迹证实 MTH1 敲低增加了磷酸化 STAT3 (Tyr705) 的表达
- 我们间接证明了 MTH1 敲低后细胞 8-oxo-dGTP 和 8-oxo-GTP 的浓度增加
- 外源性 8-oxoGTP,而不是 8-oxo-dGTP,可以显著增加 STAT3 的磷酸化
- 这项工作表明 MTH1 抑制增加了乳腺癌干细胞 (BCSCs) 的比例并促进了 MCF7 细胞的干性特性
DBC1调节增强子表观writers基因
DBC1 is a key positive regulator of enhancer epigenomic writers KMT2D and p300. Nucleic Acids Res
histone epigenetic writers; enhancer recruitment
- 组蛋白修饰是调节染色质动力学和基因表达的关键表观遗传机制。在乳腺癌中删除 1 (DBC1) 已被证明可作为表观遗传修饰剂的负调节剂以及核受体和其他转录因子的共激活剂。然而,关于 DBC1 在调节组蛋白修饰和染色质景观中的作用知之甚少。
- 在这里,我们分析了结肠直肠癌细胞中活性增强子和启动子标记的全基因组谱,并报告 DBC1 作为组蛋白表观遗传写入者 KMT2D(H3K4 甲基转移酶)和 p300(组蛋白乙酰转移酶)的关键正调节因子。
- DBC1 是建立活性增强子景观、KMT2D 和 p300 的全基因组染色质结合和增强子募集以及参与结直肠癌进展的基因激活所必需的。
- DBC1 直接与 KMT2D 和 p300 相互作用,并增强 KMT2D 介导的组蛋白 H3K4 甲基化 (H3K4me1/2/3) 和 p300 介导的 H3 乙酰化。
- 重要的是,DBC1 通过促进 KMT2D 和 p300 的募集以及通过增强它们的功能相互作用和协作串扰来促进超级增强子的形成和功能。
- 我们的结果突出了 DBC1 作为 KMT2D 和 p300 的关键正调节因子的关键作用,并提供了对增强子表观基因组写入者在增强子激活中相互作用的调控机制的见解。
GREM1限制胰腺癌的可塑性并保持异质性
GREM1 Restricts Plasticity and Maintains Heterogeneity in Pancreatic Cancer. Cancer Discov
没有任何相关信息。
Arginase-1与巨噬细胞表型
Tumor cells modulate macrophage phenotype in a novel in vitro co-culture model of the non-small cell lung cancer tumor microenvironment. J Thorac Oncol
- 为了系统地研究肺癌细胞对巨噬细胞表型的影响,我们开发了一种体外共培养模型,该模型由分子和临床注释的患者来源的 NSCLC 细胞系、人类癌症相关成纤维细胞和小鼠巨噬细胞组成。通过 qRT-PCR 研究诱导的巨噬细胞表型,并通过定量免疫组织化学使用 NSCLC 异种移植物进行体内验证,并在临床上使用 TCGA“匹配”患者肿瘤进行验证。
- 研究了 72 种 NSCLC 细胞系,最常见的高度诱导的巨噬细胞相关基因是 Arginase-1,反映了免疫抑制性 M2 样表型。这与多个临床病理学因素无关,这些因素也不会影响匹配的 TCGA 样本中的 M2:M1 比率。
- 在体内,由高 Arginase-1 诱导系 (Arghi) 建立的异种移植肿瘤具有显着升高的 Arg1+ 巨噬细胞密度。
- 匹配的 TCGA 临床样本与 Arghi NSCLC 系具有显着更高的 M2:M1 巨噬细胞比率。
- 该体外模型可重复地表征个体 NSCLC 如何调节巨噬细胞表型,与临床样本中的巨噬细胞极化相关,并可作为进一步研究巨噬细胞特异性治疗策略的可访问平台。
DNMT1与干细胞
The Interaction between DNMT1 and High-Mannose CD133 Maintains the Slow-Cycling State and Tumorigenic Potential of Glioma Stem Cell. Adv Sci (Weinh). full html
cancer stem cells (CSCs), 肿瘤干细胞
- 静止/慢循环状态保留了肿瘤干细胞 (CSCs) 的自我更新能力,并导致 CSCs 的治疗抵抗。维持 CSCs 静止的机制在很大程度上仍然未知。
- 胶质瘤干细胞 (GSC) 中 MAN1A1 的低表达导致在 CD133 上形成高甘露糖型 N-聚糖。
- CD133 的高甘露糖型 N-聚糖是其与 DNMT1 相互作用所必需的。
- 通过 CD133-DNMT1 相互作用激活 p21 和 p27 可维持 GSC 的慢循环状态,并促进 GSC 的化疗耐药和肿瘤发生。
- 通过细胞穿透肽或 MAN1A1 过表达消除 CD133-DNMT1 相互作用可抑制 GSC 的肿瘤发生并增加 GSC 对替莫唑胺的敏感性。
- 对胶质瘤样本的分析表明,高甘露糖型 N-聚糖的水平与胶质瘤复发相关。
- 总的来说,高甘露糖 CD133-DNMT1 相互作用维持了 GSC 的慢循环状态和致瘤潜力,为消除静止 GSC 提供了潜在的策略。
细胞-基质界面与肿瘤干细胞休眠
Cell-matrix interface regulates dormancy in human colon cancer stem cells. Nature
日本东京庆应义塾大学医学院坂口实验室类器官医学系Toshiro Sato团队
cancer stem cells (CSCs) dynamics 肿瘤干细胞动态;
- 我们开发了一种实时的遗传谱系追踪系统,该系统允许纵向追踪异种移植的人类结肠直肠癌类器官中的单个细胞,并识别在化学幼稚状态下表现出休眠行为的 LGR5+ CSC。
- 休眠的 LGR5+ 细胞以 p27 表达为标志,活体成像直接显示 LGR5+p27+ 细胞在化疗期间持续存在,随后进行克隆扩增。
- 转录组分析揭示了在休眠的 LGR5+p27+ 细胞中 COL17A1 的上调,COL17A1 是一种增强半桥粒的细胞粘附分子。
- COL17A1 敲除的类器官失去了休眠的 LGR5+p27+ 亚群并对化疗变得敏感,这表明细胞-基质界面在休眠维持中的作用。
- 化疗通过 FAK-YAP 激活破坏 COL17A1 并打破 LGR5+p27+ 细胞的休眠。
- 消除 YAP 信号可抑制化疗耐药细胞退出休眠并延缓肿瘤再生,突出了 YAP 抑制在预防癌症复发方面的治疗潜力。
- 这些结果提供了一种可行的治疗方法来克服人类结直肠癌对常规化疗的难治性。
p53-磷酸肌醇激活AKT通路
A p53-phosphoinositide signalosome regulates nuclear AKT activation. Nat Cell Biol
威斯康星大学麦迪逊分校医学与公共卫生学院-麦迪逊市-威斯康星州-美国Richard A Anderson团队;
某种程度上,在经典信号通路里发现新机制是很难的
- 在这里,我们表明基因毒性应激通过的p53诱导核 AKT 激活,但却不是通过经典的膜定位 PI3K-AKT 途径机制。
- 在遗传毒性应激后,核 PI3K 与非膜核质中的 p53 结合,生成 p53 和磷脂酰肌醇 3,4,5-三磷酸 (PtdIns(3,4,5)P3) 的复合物,该复合物将 AKT、PDK1 和 mTORC2 募集到激活AKT和磷酸化FOXO蛋白,从而抑制DNA损伤诱导的细胞凋亡。
- 野生型p53在应激后以开/关方式激活核 AKT,而突变型 p53则会诱导较高的基线AKT活性并具有剂量依赖性。
- p53-PtdIns(3,4,5)P3 复合物被 PTEN 去磷酸化为 p53-磷脂酰肌醇 4,5-二磷酸,以抑制 AKT 活化。
- 核p53-磷酸肌醇信号体不同于典型的膜定位途径,对目前临床上的 PI3K 抑制剂不敏感,其临床治疗相关性值得重视。
剪接因子RBM17维持干细胞
The splicing factor RBM17 drives leukemic stem cell maintenance by evading nonsense-mediated decay of pro-leukemic factors. Nat Commun. full html
- 急性髓性白血病 (AML) 患者的化学抗性由白血病干细胞 (LSC) 驱动,导致高复发率和低总生存期。
- 剪接因子 RBM17 的上调优先标记和维持 LSC,并与缩短患者存活率直接相关。原发性 AML 细胞中的 RBM17 敲低导致骨髓分化和集落形成和体内植入受损。
- 综合多组学分析表明,RBM17 抑制导致毒性外显子插入并诱导产生EIF4A2(促白血病因子和翻译起始因子)的无义介导衰变 (NMD) 敏感的转录物。
- EIF4A2 富含 LSC,抑制EIF4A2会损害原代AML祖细胞的活性。
- 蛋白质组学分析显示了 EIF4A2 耗尽的AML细胞与RBM17敲低的生物学效应类似,包括参与核糖体生物发生的蛋白质的显着抑制。
- 总体而言,这些结果为靶向 RBM17 和/或其下游 NMD 敏感剪接底物用于 AML 治疗提供了理论基础。
CDK4/6抑制可增强溶瘤病毒的作用
中山一院Fan Xing团队;
oncolytic virus 溶瘤病毒; high-throughput screen 药物筛选;FDA-approved drugs
- 多形性胶质母细胞瘤 (GBM) 是最具侵袭性的人类癌症之一。尽管溶瘤病毒 (OV) 疗法已被提议作为治疗 GBM 的一种潜在方法,但它经常失败,因为 GBM 细胞通常对 OV 不敏感。
- 在这里,我们描述了一种双步药物筛选,用于识别 GBM 中溶瘤病毒的化学增强剂。
- 从 FDA 批准的 1416 种药物的高通量筛选中,CDK4/6 抑制剂被确定为顶级增强剂,选择性地增加两种 OV 菌株 VSVΔ51 和 Zika 病毒的效力。
- CDK4/6 抑制促进了 MAVS 的自噬降解,导致抗病毒反应受损并增强了 VSVΔ51 在体外和体内的肿瘤选择性复制。
- CDK4/6 抑制与 VSVΔ51 协同诱导严重的 DNA 损伤应激并放大溶瘤作用。
- 在 GBM 异种移植模型中,CDK4/6 抑制剂和 VSVΔ51 联合治疗可显着抑制肿瘤生长并延长荷瘤小鼠的生存期。
- CDK4/6 抑制剂和 VSVΔ51 协同诱导免疫原性细胞死亡并增强抗肿瘤免疫力。
靶向蛋白酶体抑制治疗休眠肿瘤细胞
non-proliferating persistent cancer cells, 类似于休眠肿瘤细胞
- 许多先进的疗法具有抑制癌细胞生长而不直接诱导死亡的细胞抑制特性。治疗诱导的细胞抑制性癌细胞可以持续存在并构成一个储存库,从中可以产生反复生长和抗性克隆。
- 当前的管理方法主要包括维护和监测,因为针对非增殖性癌细胞的策略一直难以捉摸。
- 在这里,我们利用靶向治疗范例和工程细胞抑制状态来探索消耗治疗介导的细胞抑制癌细胞的治疗机会。
- 持续的致癌 AKT 信号传导在治疗介导的具有 PI3K 通路突变的细胞抑制癌细胞中很常见,但不是必需的,这些突变与癌症复发有关。
- 静止乳腺器官模型中的工程致癌信号表明,AKT 的持续异常激活使细胞抑制性上皮细胞对蛋白酶体抑制敏感。
- 从机制上讲,持续的 AKT 信号改变了细胞抑制状态的稳态并促进了氧化和蛋白毒性环境,从而增加了蛋白酶体对维持细胞活力的依赖性。
- 在细胞抑制条件下,与正常细胞相比,抑制蛋白酶体选择性地诱导具有异常 AKT 激活的群体中的细胞凋亡。
- 在治疗上利用这种 AKT 驱动的蛋白酶体脆弱性可有效消耗治疗介导的细胞抑制癌细胞,而与乳腺癌亚型、上皮来源和细胞抑制剂无关。
- 此外,在细胞抑制治疗条件下的瞬时靶向足以减少球体和小鼠模型中的复发性肿瘤生长。
- 这项工作确定了一种 AKT 驱动的蛋白酶体脆弱性,它能够消耗具有 PTEN/PI3K 通路突变的持久性细胞抑制性癌细胞,揭示了一种在耐药性出现之前靶向非增殖性持久性癌细胞群的可行策略。
TOP1通过cGAS/STING激活免疫基因
Topoisomerase I poison-triggered immune gene activation is markedly reduced in human small-cell lung cancers by impairment of the cGAS/STING pathway. Br J Cancer, IF2021=9.075. full.html
- TOP1毒物可刺激多种细胞系产生相似水平的微核,但下游效应可能有显著差异。
- RNaseH1的过表达显着降低或消除了H2AX磷酸化和微核形成,推测TOP1毒物调控R环增加微核水平。
- TOP1毒物诱导的微核激活 cGAS/STING 通路,导致HeLa细胞中免疫基因的表达上调,但在人类SCLC细胞系中没有类似效应,这主要是由于缺乏SCLC细胞系STING和/或cGAS 表达。
- 在人类肺癌数据集的患者肿瘤中,STING和抗原提呈相关基因的表达通常被下调。
PRC2失活突变与DNMT1靶向治疗
PRC2 Inactivating Mutations in Cancer Enhance Cytotoxic Response to DNMT1 Targeted Therapy via Enhanced Viral Mimicry. Cancer Discov
dsRNA; viral mimicry (比较少见的概念);
- Polycomb Repressive Complex 2 (PRC2) 在癌症中具有致癌和抑癌作用。在依赖于 PRC2 的癌症中靶向这种复合物取得了临床成功,但在 PRC2 缺失的癌症中存在未满足的治疗需求。
- PRC2 失活突变是高级别恶性外周神经鞘瘤 (MPNST) 的标志性特征,这是一种预后不良且没有有效靶向治疗的侵袭性肉瘤。通过 MPNST 中的 RNAi 筛选,我们发现 PRC2 失活增加了对 DNA 甲基转移酶 1 (DNMT1) 的遗传或小分子抑制的敏感性,从而增强了细胞毒性和抗肿瘤反应。
- 从机制上讲,PRC2 失活放大了 DNMT 抑制剂 (DNMTi) 介导的反转录转座子表达、病毒模拟反应和细胞死亡,部分通过 PKR 依赖性双链RNA (dsRNA) 传感器。
- 总的来说,我们的观察结果表明 DNA 甲基化可以作为一种保护措施,防止 PRC2 缺失癌症中的抗致瘤性细胞命运决定,以促进癌症发病机制,这可以通过 DNMT1 靶向治疗在治疗上加以利用。
抑癌因子稳定的新型技术
TF-DUBTACs Stabilize Tumor Suppressor Transcription Factors. J Am Chem Soc; IF2021=16.383, Q1. full.pdf.remote
Biochemistry和Biophysics的科学家搞的;比较有趣的研究
- 我们报告了一个名为 TF-DUBTAC 的平台的开发,该平台通过点击反应将DNA寡核苷酸与去泛素酶OTUB1的共价配体连接,以选择性地稳定肿瘤抑制转录因子。
- 我们开发了三个系列的 TF-DUBTAC,即 FOXO-DUBTAC、p53-DUBTAC 和 IRF-DUBTAC,它们分别以 OTUB1 依赖性方式稳定细胞中的 FOXO3A、p53 和 IRF3。
- 这些结果表明,TF-DUBTAC 是实现选择性稳定肿瘤抑制转录因子作为抑制肿瘤发生的治疗手段的通用平台。
TRIM33稳定雄激素受体促进前列腺癌生长
TRIM33 drives prostate tumor growth by stabilizing androgen receptor from Skp2-mediated degradation. EMBO Rep; IF2021=9.071, Q1.
androgen receptor; 转录相关研究
- 雄激素受体 (AR) 是驱动前列腺癌 (PCa) 发展和进展的主要转录因子。 AR 辅助调节剂的表达或活性的改变会显着影响疾病的结果。使用蛋白质组学方法,我们将TRIM33鉴定为 AR 的新型转录共激活因子。
- 我们证明 TRIM33促进AR 染色质结合以直接调节促进PCa进展的转录程序。 TRIM33通过保护AR免受 Skp2 介导的泛素化和蛋白酶体降解来进一步稳定 AR。
- 我们还表明,TRIM33通过避免细胞周期停滞和细胞凋亡对 PCa 肿瘤生长至关重要,并且 TRIM33 敲低使 PCa细胞对 AR 拮抗剂敏感。
- 在临床分析中,我们发现 TRIM33 在多个PCa患者队列中上调。
- 我们发现了在 PCa 肿瘤中高度表达的 AR-TRIM33 共激活基因特征并预测疾病复发。
- 总体而言,我们的结果表明,TRIM33 是 PCa 中的致癌 AR 共激活剂,也是 PCa 治疗的潜在治疗靶点。
肿瘤相关成纤维细胞中的异常TIMP-1 过表达通过CD63促进肺腺癌进展
Aberrant TIMP-1 overexpression in tumor-associated fibroblasts drives tumor progression through CD63 in lung adenocarcinoma. Matrix Biol, IF2021=10.447. full.html
- 金属蛋白酶组织抑制剂-1 (TIMP-1) 是细胞外基质转换的重要调节剂,由于其对基质金属蛋白酶的抑制作用,传统上被认为是潜在的肿瘤抑制因子。
- 我们分析了 TIMP-1 及其细胞表面受体 CD63 在两种主要肺癌亚型中的表达:肺腺癌 (ADC) 和鳞状细胞癌 (SCC),并确定了它们相互作用的促肿瘤作用。
- 我们发现 TIMP-1在ADC 中与 SCC 相比在肿瘤相关成纤维细胞 (TAF) 中异常过表达。从机制上讲,TIMP-1过表达是由ADC-TAF中促纤维化TGF-β1/SMAD3通路的选择性过度活跃介导的。
- 与SCC细胞相比,ADC中的CD63上调。遗传分析表明,由TGF-β1激活的ADC-TAF分泌的TIMP-1是增强培养中 ADC 癌细胞生长和侵袭的必要和充分条件,而这些作用需要肿瘤细胞表达 CD63。
- 体内分析显示,与携带亲本成纤维细胞的肿瘤相比,将ADC细胞与降低SMAD3或TIMP-1的表达的成纤维细胞共同注射到免疫功能低下的小鼠中可减弱肿瘤侵袭性。
- 高TIMP1和CD63 mRNA水平联合定义了比单独的TIMP1更强的预后生物标志物。
- 我们的研究结果在肺 ADC 中选择性地确定了肿瘤微环境中过量的基质 TIMP-1,并将其与新的促肿瘤 TAF-癌串扰有关,从而指出 TIMP-1/CD63 相互作用是肺癌的新治疗靶点。
cir-EIF4G3抑制胃癌
江苏大学甘肃医学院, 甘肃省肿瘤外科分子诊断与精准医学重点实验室, 甘肃 兰州, Xu Zhang团队;
western blot assay in paired tumor and non-tumor tissues; Protein biosynthesis & cycloheximide (CHX);

- 在 GC 中发现了环状 RNA EIF4G3 (circEIF4G3; hsa_circ_0007991) 的下调表达,并且与不良的临床结果相关。
- circEIF4G3 的过表达通过抑制 β-catenin 信号传导来抑制 GC 生长和转移,而 circEIF4G3 的敲低则显示出相反的效果。
- circEIF4G3 与 δ-catenin 蛋白结合以促进其 TRIM25 介导的泛素降解,并与 miR-4449 相互作用以上调 SIK1 的表达。
GBP3稳定STING诱导耐药
GBP3 promotes glioblastoma resistance to temozolomide by enhancing DNA damage repair. Oncogene
DNA damage repair; stimulator of interferon genes (STING); Temozolomide (TMZ) 替莫唑胺
- TMZ 治疗显着上调 GBP3 和干扰素基因刺激物 (STING) 的表达,这两者都增加了 TMZ 诱导的 DNA 损伤修复并减少胶质母细胞瘤细胞的细胞凋亡。
- GBP3依靠其N端GTPase结构域与STING物理相互作用以稳定 STING 蛋白水平,进而诱导 p62(Sequestosome 1)、核因子红细胞2样2(NFE2L2、NRF2)和 O6-甲基鸟嘌呤-DNA-甲基转移酶 (MGMT)的表达,导致对 TMZ 治疗产生耐药性
- 在胶质母细胞瘤细胞中通过 RNA 干扰降低 GBP3 水平显着增加了体外和小鼠胶质母细胞瘤模型对 TMZ 治疗的敏感性
- GBP3 表达高,与人胶质母细胞瘤中的 STING、NRF2、p62 和 MGMT 表达呈正相关,并且与不良预后相关。
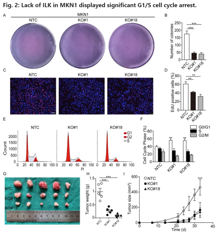
整合素连接激酶与细胞衰老
The kinase activity of integrin-linked kinase regulates cellular senescence in gastric cancer. Cell Death Dis. full text
senescence 衰老; metabolic phenotype; Oxygen consumption rate (OCR) 耗氧率; Extracellular acidification rate (ECAR) 细胞外酸化率; Lactate production 乳酸产量;
- 在具有间充质或上皮组织学的人类GC细胞系中,通过CRISPR-Cas9技术构建了ILK-KO的单细胞克隆
- ILK-KO细胞表现出明显的衰老,并且网格蛋白介导的内吞作用减弱
- ILK 损失诱导的细胞衰老似乎与其在整合素信号传导中的功能无关。
- 将包含催化结构域的ILK N端转染至ILK-KO衰老细胞后,其衰老表型减轻。
- RNA测序和细胞因子阵列结果表明:在GC细胞中, 缺乏ILK的情况下可导致多种促炎信号通路的激活

FGF与肿瘤耐药
Fibroblast growth factor signalling influences homologous recombination-mediated DNA damage repair to promote drug resistance in ovarian cancer. Br J Cancer. Full html
IC50; drug resistance; HR-mediated DNA damage repair; RPA and γH2AX foci; DNA adduct formation; cisplatin, carboplatin 铂类
- FGF信号的药理学抑制可逆转永生化细胞系和耐药卵巢癌患者原代细胞系的耐药性,而FGF1过表达则诱导了耐药性。
- 在顺铂或卡铂攻击后,ATM磷酸化是依赖FGF1的,但DNA加合物(DNA-药物结合)的形成则不依赖FGF1。
- 铂类与ATM抑制剂 KU55933 联合使用,但不与 DNA-PK 抑制剂 NU7026 联合使用可重新致敏耐药细胞。
- FGF1表达影响DNA损伤介导的RPA和γH2AX灶形成的时间进程。
组学/机器学习
eTILs与肿瘤预后
Objective assessment of tumor infiltrating lymphocytes as a prognostic marker in melanoma using machine learning algorithms. EBioMedicine. full html
使用机器学习算法客观评估肿瘤浸润淋巴细胞作为黑色素瘤的预后标志物
有打广告的嫌疑,谨慎观看
- 我们分析了来自多个机构的 5 个独立队列的 785 名患者的数据,以验证我们之前的发现,即自动 TIL 评分对临床定位的原发性黑色素瘤患者具有预后作用。
- 使用耶鲁 TMA-76 黑色素瘤队列的连续组织切片进行免疫荧光和HE染色,以了解每种 TIL 表型的分子特征及其与生存结果的关联。
- 五个先前描述的 TIL 变量均与总生存期显着相关(p<0.0001)。通过比较两种模型的临床影响来评估接受者操作特征 (ROC) 曲线表明,etTILs(电子总 TILs)(AUC:0.793,特异性:0.627,敏感性:0.938)优于 eTILs(AUC:0.77,特异性:0.51,敏感性) : 0.938)。我们还发现代表 TIL 的细胞的特定分子亚型主要包括 CD3+ 和 CD8+ 或 CD4+ T 细胞。
- eTIL% 和 etTILs 评分是原发性黑色素瘤患者强有力的预后标志物,可以识别出高复发风险的 II 期患者亚组,这些患者可能受益于辅助治疗。我们还展示了这些分数背后的分子相关性。我们的数据支持在临床试验中对该算法进行前瞻性测试的必要性。
人/微生物cfRNAs与肿瘤分类
Cancer type classification using plasma cell-free RNAs derived from human and microbes. Elife. full html
plasma cell-free RNAs (cfRNAs)
- 无细胞核酸在监测癌症中的效用已得到科学家和临床医生的认可。除了人类转录本外,人类血浆中的一小部分无细胞核酸被证明来自微生物,并且据报道与癌症有关。
- 为了更好地了解癌症患者中的血浆去细胞 RNA (cfRNA),我们分析了 5 种癌症类型(结直肠癌、胃癌、肝癌、肺癌和食道癌)和健康供体的约 300 个血浆样本中的 cfRNA (HD) 与 RNA-seq。
- 当仔细过滤潜在污染物时,通过不同的计算方法一致地检测到微生物衍生的 cfRNA。
- 从人类和微生物读数中鉴定出临床相关信号,KEGG富集通路的下调和较高的扭矩特诺病毒RNA水平都表明一小部分癌症患者受到免疫抑制。
- 我们的数据支持人类和微生物来源的血浆 cfRNA 在癌症检测中的诊断价值,因为 ROC 曲线下面积约为 0.9,可用于区分癌症患者和健康供体。
- 此外,人类和微生物 cfRNA 都具有癌症类型特异性,结合两种类型的特征可以区分五个不同原发部位的肿瘤,平均召回率为 60.4%。
- 与单独使用人类特征相比,添加微生物特征将平均召回率提高了约 8%。
- 总之,这项工作为人类和微生物来源的血浆 cfRNA 的临床相关性及其在癌症检测和肿瘤部位确定中的潜在效用提供了证据。
未知来源肿瘤的分类
Machine learning-based tissue of origin classification for cancer of unknown primary diagnostics using genome-wide mutation features. Nat Commun. full html
- 未知原发性 (CUP) 起源的癌症占所有癌症诊断的 3%,因此无法确定起源的肿瘤组织 (TOO)。
- 使用包含 6756 个全基因组测序的原发性和转移性肿瘤的统一处理数据集,我们开发了未知原发性位置肿瘤解析器 (CUPLR),这是一种随机森林 TOO 分类器,它采用基于简单和复杂体细胞driver和passenger突变的 511 个特征。
- CUPLR 基于交叉验证和测试集预测区分 35 种癌症(子)类型,召回率约为 90%,准确率约为 90%。
- 我们发现结构变异衍生特征提高了分类特定癌症类型的性能和效用。
- 使用 CUPLR,我们可以确定 82/141 (58%) 的 CUP 患者的 TOO。
- 尽管 CUPLR 基于机器学习,但它提供了一个人类可解释的图形报告,其中包含详细的特征解释。
- CUPLR 的综合输出补充了现有的组织病理学程序,可以改进对 CUP 患者的诊断。
胃癌的调节增强子分析
Regulatory enhancer profiling of mesenchymal-type gastric cancer reveals subtype-specific epigenomic landscapes and targetable vulnerabilities. Gut. full pdf & supplemental material
新加坡基因组研究所-新加坡科学技术研究机构; 新加坡癌症科学研究所-新加坡国立大学-Patrick Tan团队
间充质型胃癌;组学-转化医学
- 胃癌 (GC) 包含多种分子亚型。最近的研究强调间充质亚型 GC (Mes-GC) 是一种侵袭性较强的亚型,但临床上可选择的治疗手段却很少。结合多项研究,我们得出并应用了一个共识Mes-GC分类器来定义那些可提示疾病脆弱性的Mes-GC增强子景观。
- 团队分析了约 1000 个原代 GC 和细胞系的转录组谱以产生Mes-GC分类器。在超过 1200 名 GC 患者中研究了临床和基因组关联。生成了 49 个原代 GC 和 GC 细胞系的全基因组表观基因组图谱(H3K27ac、H3K4me1 和转座酶可及染色质测序分析 (ATAC-seq)),以识别 Mes-GC特异性的增强子景观。 Mes-GC 增强剂的上游调节剂和下游靶点使用染色质免疫沉淀、测序(ChIP-seq)、RNA 测序、CRISPR/Cas9 编辑、功能测定和药理学抑制进行询问。
- 我们确定并验证了适用于回顾性队列或前瞻性单个样本的 993 基因癌细胞内在 Mes-GC 分类器。
- Mes-GCs 的多队列分析证实了与患者存活率差、治疗抗性和很少有靶向基因组改变有关。
- 增强子谱分析揭示了独特的 Mes-GC 表观基因组景观,TEAD1 作为 Mes-GC 增强子的主要调控因子。Mes-GCs 对 TEAD1药理抑制具有较强的敏感性。
- Mes-GC超增强子的分析还强调了NUAK1 激酶作为下游靶标,在 NUAK1 抑制和顺铂治疗之间观察到协同效应。
- 我们的结果建立了适用于多种转录组场景的共识Mes-GC 分类器。 Mes-GCs 表现出独特的表观基因组景观,TEAD1 抑制和组合 NUAK1 抑制/顺铂可能代表潜在的靶向选择。
透明细胞卵巢癌分子分型
Molecular subclasses of clear cell ovarian carcinoma and their impact on disease behavior and outcomes. Clin Cancer Res
- 我们使用包含 163 个推定的 CCOC 驱动基因的靶向深度测序面板和其中 211 个肿瘤的全转录组测序,分析了 421 个通过质量控制的初级 CCOC。确定了分子定义的亚组,并测试了其与临床特征和总生存期的关联。
- 我们在 95%(421 例中的 401 例)CCOC 肿瘤中检测到至少一个候选基因中存在推定的体细胞驱动突变,包括:ARID1A(在 49% 的肿瘤中)、PIK3CA(49%)、TERT(20%)和 TP53( 16%)。
- 癌症驱动突变和 RNA 表达聚集在 CCOC 的两个不同亚类上。第一个以 ARID1A 突变肿瘤为主,具有丰富的经典 CCOC 基因和铂耐药标志物的表达;第二种主要由具有 TP53 突变的肿瘤组成,并且富含参与细胞外基质组织和间充质分化的基因表达。
- 与 ARID1A 突变组相比,患有 TP53 突变肿瘤的女性更有可能患有晚期疾病,没有子宫内膜异位症的先前病史,并且由于其晚期阶段的存在而生存率较低。
- 在患有 ARID1A 突变肿瘤的女性中,一线铂类治疗的反应率有降低的趋势。
复发性体系突变预测免疫治疗
Recurrent somatic mutations as predictors of immunotherapy response. Nat Commun. full html
- 免疫检查点阻断 (ICB) 已经改变了转移性癌症的治疗,但受到不同反应率的阻碍。一个关键的未满足需求是识别预测治疗反应的生物标志物。为了解决这个问题,我们分析了六个具有匹配疾病结果的全外显子组测序队列,以确定预测 ICB 反应的基因和途径。
- 为了提高检测能力,我们关注在表观遗传、复制时间和基于序列的协变量校正后发生显着突变的基因和途径。
- 使用这种技术,我们确定了几个基因(BCLAF1、KRAS、BRAF 和 TP53)和通路(MAPK 信号、p53 相关和免疫调节)作为 ICB 反应的预测因子,并开发了癌症免疫治疗反应分类器 (CIRCLE)。
- 与单独的肿瘤突变负荷相比,CIRCLE 对 ICB 反应的预测效果更好,敏感性提高了 10.5%,特异性提高了 11%。
- 我们设想 CIRCLE 和更广泛地对复发性突变癌症基因的分析将为癌症免疫治疗的更好预后工具铺平道路。
疾病中的凝聚物失调
Genetic variation associated with condensate dysregulation in disease. Dev Cell.
condensate dysregulation 凝聚物失调?
- 许多细胞过程涉及生物分子凝聚物,这导致了多种致病突变可能失调凝聚物的建议。
- 尽管概念验证研究已经确定了导致冷凝物失调的特定突变,但影响冷凝物的病理遗传变异的全部范围尚不清楚。
- 在这里,我们将致病突变全面映射到推定的凝聚形成蛋白中的凝聚促进蛋白特征,并发现超过 36,000 个致病突变可能导致超过 1,200 种孟德尔疾病和 550 种癌症的凝聚失调。
- 该资源捕获了目前已知的使冷凝物失调的突变,并且实验测试证实,额外的病理突变确实会影响细胞中的冷凝物特性。
- 这些研究结果表明,凝析油失调可能是广泛的人类疾病的普遍致病机制,提供了一种识别与病理改变的凝析油有关的蛋白质和突变的策略,并作为对疾病和治疗假设的机制见解的基础。

小儿癌症的分子特征
Molecular Profiling in Pediatric Cancer Identifies Potential Targeted Therapies. Cancer Discov
暂无任何信息
PD-L1相关转录组学
Transcriptomic Correlates of Tumor Cell PD-L1 Expression and Response to Nivolumab Monotherapy in Metastatic Clear Cell Renal Cell Carcinoma. Clin Cancer Res
-
对从 8 个 ccRCC 肿瘤中分离的成对 TC PD-L1 阳性和阴性区域进行 RNA 测序,并确定与 PD-L1 状态相关的转录组学特征。来自随机 CheckMate (CM)-025 试验的 232 名转移性 ccRCC 患者的队列用于确认研究结果并将转录组学特征与临床结果相关联。
-
在配对样本和 CM-025 队列中,TC PD-L1 表达与免疫和细胞增殖相关通路的过度表达、T 细胞活化特征的上调和肿瘤浸润免疫细胞增加有关。
- 在 CM-025 队列中,TC PD-L1 表达与临床结果无关。
- 以免疫和细胞增殖相关通路联合过度表达为特征的分子 RCC 亚型(之前由转录组数据的无监督聚类定义)在 TC PD-L1 阳性肿瘤中富集。与依维莫司相比,RCC 亚型患者接受纳武单抗治疗可显示出更长的无进展生存期(HR 0.32;95% CI 0.13 -0.83) 和更高的客观缓解率 (30% vs 0%, p=0.04) 。
- 肿瘤细胞外在(免疫相关)和内在(细胞增殖相关)机制可能在 ccRCC 中 TC PD-L1 表达的调节中交织在一起。与 ccRCC 中单独的 TC PD-L1 表达相比,这些转录程序的定量可以更好地预测基于抗 PD-1 的治疗的益处。
肺癌DNA甲基化分类
DNA methylation profiling identifies subgroups of lung adenocarcinoma with distinct immune cell composition, DNA methylation age, and clinical outcome. Clin Cancer Res
- DNA甲基化数据的反卷积确定了肺腺癌的免疫热和冷亚群。分析了可能影响免疫微环境的并发因素,例如吸烟史、种族或存在 KRAS 或 TP53 突变。
- 当计算 DNAm 年龄时,较低的 DNAm 年龄与一组致癌驱动因素的存在、较差的总体存活率和特定的免疫细胞群相关。
- 无监督 DNA 甲基化聚类确定了 6 个具有不同临床和微环境特征的 LUAD 肿瘤分子亚群。
AI通过胃癌组织切片确定分子分型
DEMoS: A Deep Learning-based Ensemble Approach for Predicting the Molecular Subtypes of Gastric Adenocarcinomas from Histopathological Images. Bioinformatics. full html
莫纳什大学生物医学发现研究所和生物化学与分子生物学系-澳大利亚-Jiangning Song团队
- 在这里,我们提出了一种深度学习集成学习方法(称为 DEMoS),能够直接从组织病理学图像中预测四种公认的胃癌分子亚型。
- DEMoS 在预测这四种胃癌亚型(即 Epstein-Barr (EBV)-infected, (2)微卫星不稳定性 (MSI)、(3) 基因组稳定 (GS) 和 (4) 染色体不稳定肿瘤 (CIN)) 分别使用独立的测试数据集。
- 在患者层面,AUROC 值分别为 0.897、0.764、0.890 和 0.898。因此,DEMoS 很好地预测了这四种亚型。
- 基准测试进一步表明,DEMoS 能够为基于图像的子类型实现改进的分类性能并防止模型过度拟合。
- 这项研究强调了使用基于深度学习集成的方法仅使用组织病理学图像的特征来快速可靠地对胃癌(腺癌)进行亚型分析的可行性。
FOXR2是受表观调控的泛促癌基因
FOXR2 is an epigenetically regulated pan-cancer oncogene that activates ETS transcriptional circuits. Cancer Res.
- Forkhead Box R2 (FOXR2) 是位于 X 染色体上的叉头转录因子,其表达通常仅限于睾丸。
- 在这项研究中,我们对 10,000 多个成人和儿童癌症样本中的 FOXR2 激活进行了泛癌分析,发现 FOXR2 在 70% 的所有癌症类型和 8% 的所有个体肿瘤中异常上调。
- 大多数肿瘤 (78%) 通过先前未描述的表观遗传机制异常表达 FOXR2,该机制涉及新启动子的低甲基化,这在功能上被验证为 FOXR2 表达以及表达 FOXR2 的癌细胞中的增殖所必需的。
- FOXR2 表达足以增强肿瘤形成,并在癌症中采用 ETS 家族转录回路。
- 总之,这项研究将 FOXR2 确定为在大多数人类癌症中被表观遗传激活的有效且普遍存在的癌基因。 FOXR2 对 ETS 转录回路劫持的识别扩展了已知的激活 ETS 转录因子的机制,并强调了转录因子家族通过该机制合作以增强肿瘤发生的机制。
免疫抑制类与免疫治疗耐药性
Identification of a cytokine-dominated immunosuppressive class in squamous cell lung carcinoma with implications for immunotherapy resistance. Gemome Med. full html
- 发现大约 28% 至 36% 的 LUSC 患者表现出 T 细胞衰竭特征的显着富集、高比例的免疫抑制细胞(M2 巨噬细胞和 CD4 Treg)、9 个抑制性检查点(CTLA4、PDCD1、LAG3、BTLA、TIGIT、HAVCR2、IDO1、SIGLEC7 和 VISTA)的共同上调,并增强抗炎细胞因子(例如 TGFβ 和 CCL18)的表达。我们将这组免疫抑制患者定义为衰竭免疫类 (EIC)。
- 尽管EIC显示出高密度的肿瘤浸润淋巴细胞,但这些与预后不良有关。
- EIC 的 PD-L1 表达相对升高,但对ICB治疗显示出潜在的耐药性。
- 用于 EIC 预测的167个基因的特征在具有ICB治疗抗性的黑色素瘤患者中显着丰富。 EIC 的特点是较低的染色体改变负担和独特的甲基化模式。
- 我们开发了一个网络应用程序 (http://lilab2.sysu.edu.cn/tex & http://liwzlab.cn/tex),供研究人员根据我们的多组学分析数据进一步研究 ICB 耐药性的潜在关联。
TERT遗传变异与酒精相关性肝硬化的肝癌患病风险
genome-wide association study, GWAS, 全基因组关联研究
- 从德国、奥地利、瑞士、意大利和英国招募的酒精相关的肝硬化/HCC 患者(病例:n=1214)和没有 HCC 的对照组(n=1866)被纳入一项两阶段的全基因组关联研究使用病例对照设计。纳入了1520 名滥用酒精但没有肝病证据的验证队列,以控制与酒精滥用的可能关联效应。
- 使用 InfiniumGlobal Screening Array (V.24v2, Illumina) 和 OmniExpress Array (V.24v1-0a, Illumina) 进行基因分型。
- PNPLA3 中的 rs738409 和 TM6SF2 中的 rs58542926 与先前与酒精相关性肝硬化患者 HCC 风险增加相关的相关性在全基因组显着性上得到证实。
- 在综合荟萃分析中,TERT(端粒酶逆转录酶)中的一个新基因座 rs2242652(A) 也与降低 HCC风险相关,具有全基因组显着性(p=6.41×10-9,OR=0.61 (95 % CI 0.52 到 0.70)。
- 在校正性别、年龄、体重指数和 2 型糖尿病后,这种保护性关联仍然显着(p=7.94×10-5,OR=0.63(95% CI 0.50 到 0.79)。
- 携带 rs2242652 (A) 在 TERT 中与白细胞端粒长度增加有关 (p=2.12×10-44)。
综述
肺癌谱系追踪
Lineage tracing in lung cancer. Nat Genet
估计与单细胞测序的应用有关。
肿瘤诊疗中ctDNA应用的专家共识
ESMO recommendations on the use of circulating tumour DNA assays for patients with cancer: a report from the ESMO Precision Medicine Working Group. Ann Oncol. full html
- 在血浆上进行的循环肿瘤 DNA (ctDNA) 检测正在迅速发展为用于癌症患者的强有力的证据基础。欧洲医学肿瘤学会召集了一个专家工作组来审查 ctDNA 检测的分析和临床有效性和实用性。
- 对于晚期癌症患者,经过验证且足够敏感的 ctDNA 检测可用于识别可操作的突变以指导靶向治疗,并且可用于常规临床实践,前提是考虑到检测的局限性。
- 由于 ctDNA 检测检测融合事件和拷贝数变化的局限性,基于组织的检测仍然是许多癌症患者的首选检测,尽管当更快的结果在临床上很重要,或者组织活检不可能或不合适时,可以常规使用 ctDNA 检测。
- 由于 ctDNA 检测的假阴性结果,应在无信息性 ctDNA 结果后考虑进行反射性肿瘤检测。
- 在接受早期癌症治疗的患者中,检测分子残留疾病 (MRD) 或分子复发 (MR) 在预测许多癌症的未来复发方面具有临床有效性的高度证据。
- 不能在常规临床实践中推荐 MRD/MR 检测,因为目前没有证据表明临床可用于指导治疗。
- ctDNA 检测的其他潜在应用正在研究开发中,但不推荐用于常规实践,包括识别对 ctDNA 水平早期动态变化的治疗无反应的患者,在临床进展前监测治疗以发现耐药性突变,以及筛查无症状人群为癌症。
- 对结果报告、ctDNA 检测的未来发展和未来的临床研究提出了建议。
铁死亡10年记
Ferroptosis turns 10: Emerging mechanisms, physiological functions, and therapeutic applications. Cell
- 铁死亡是一种由铁依赖性脂质过氧化驱动的细胞死亡形式,十年前被确定为一种独特的现象并命名。
- 铁死亡与广泛的生物学背景有关,从发育到衰老、免疫和癌症。
- 这篇综述在新陈代谢、活性氧生物学和铁生物学的框架内描述了这种细胞死亡形式的关键调节因子。
- 重点介绍了铁死亡领域的关键概念和未解决的主要问题。
- 未来十年有望在控制铁死亡的机制和利用铁死亡获得治疗益处的其他方法方面取得进一步的突破。
线粒体呼吸适应机制
Mechanisms of mitochondrial respiratory adaptation. Nat Rev Mol Cell Biol
- 线粒体能量适应包括过多的保守过程,这些过程通过调节线粒体的呼吸能力来维持细胞和有机体在不断变化的环境中的适应性和生存。
- 这些线粒体反应受调控生物学的一般原则支配,例如基因表达、蛋白质翻译、蛋白质复合物形成、跨膜转运、酶活性和代谢物水平的变化。这些变化可以促进线粒体生物发生和膜动力学,进而支持线粒体呼吸。
- 线粒体能量适应的主要调节成分包括:转录共激活因子过氧化物酶体增殖物激活受体-γ(PPARγ)共激活因子1α(PGC1α)和相关转录因子; mTOR 和内质网应激信号; TOM70 依赖性线粒体蛋白输入;嵴重塑因子,包括线粒体接触部位和嵴组织系统 (MICOS) 和 OPA1;脂质重塑;以及呼吸复合物的组装和代谢物依赖性调节。
- 这些适应性分子和结构机制增加呼吸以维持特定于细胞类型和组织的基本过程。
- 未能执行这些调节反应会导致细胞损伤和炎症或衰老,从而损害细胞存活和适应高强度条件的能力。
- 因此,线粒体适应性细胞过程对生理反应很重要,包括营养供应、温度和身体活动,它们的失败会导致与线粒体功能障碍相关的疾病,如代谢和年龄相关疾病和癌症。
mRNA选择性多聚腺苷酸化
Context-specific regulation and function of mRNA alternative polyadenylation. Nat Rev Mol Cell Biol
Alternative cleavage and polyadenylation (APA) 选择性切割和多聚腺苷酸化
- 在这篇综述中,我们讨论了 APA 的动态、细粒度调节是如何通过多种机制实现的,包括 RNA 和 DNA 中的顺式调节元件以及控制转录、前 mRNA 切割和转录后过程的因素。
- 此外,信号通路调节这些因子的活性并将 APA 整合到基因调控程序中。 APA 的失调可以重新编程信号通路的结果,从而可以控制细胞对环境变化的反应。
- 除了调节蛋白质丰度外,APA 已成为 mRNA 定位和蛋白质合成空间组织的主要调节剂。
- 这种作用能够通过添加翻译后修饰或形成蛋白质-蛋白质相互作用来调节蛋白质功能。
- 我们进一步讨论了单细胞RNA测序和 CRISPR-Cas 技术的近期变革性进展,这些技术能够在任何生物学背景下对替代 3′ UTR 进行定位和功能表征。
- 最后,我们讨论了新的基于 APA 的 RNA 疗法,包括靶向 APA 在癌症中的化合物和退行性疾病的治疗性基因组编辑。
全身/局部免疫环境与免疫疗效
Reshaping the systemic tumor immune environment (STIE) and tumor immune microenvironment (TIME) to enhance immunotherapy efficacy in solid tumors. J Hematol Oncol
- 我们回顾了与 TIME、STIE 相关的临床前和临床研究的证据,以及它们通过不同的免疫调节途径(例如代谢和神经免疫途径)对总生存期的意义。
- 我们还评估了 STIE、TIME 及其相互作用的意义,以及局部放疗和全身免疫治疗或联合免疫治疗后的变化。
- 我们重点回顾肺癌、肝细胞癌和鼻咽癌的证据,旨在重塑 STIE 和 TIME 以提高免疫治疗效果。
靶向端粒治疗
Targeting telomeres: advances in telomere maintenance mechanism-specific cancer therapies. Nat Rev Cancer
- 我们讨论了端粒酶和 ALT 维持端粒的机制差异、用于检测每种机制的当前方法、这些测试在临床诊断中的效用以及用于靶向端粒酶和 ALT 的治疗策略的最新进展。
- 我们展示了在重新利用已建立的治疗剂和新途径方面的显着进展,这些新途径根据他们采用的 TMM 来靶向癌症类型。
- 这些机会超越了端粒维持的抑制,通过发现和利用端粒本身的固有弱点来触发导致细胞死亡的快速细胞效应。
进展期结直肠癌的预测分子标记物
Prognostic and predictive molecular biomarkers in advanced colorectal cancer. Pharmacol Ther
无义介导的mRNA衰变
The broader sense of nonsense. Trends Biochem Sci
nonsense-mediated mRNA decay, 无义介导的mRNA衰变, NMD
-
总结NMD在癌症、神经退行性变和病毒感染中的作用来回顾 NMD 与疾病之间的联系
-
调节NMD活性和特异性的策略作为各种疾病的潜在治疗方法
对乙酰氨基酚对肿瘤免疫治疗的害处
The deleterious effect of acetaminophen in cancer immunotherapy. Ann Oncol
睡眠基因
Structural, molecular, and functional insights into Schlafen proteins
肿瘤染色质结构变异
Structural variations in cancer and the 3D genome. Nat Rev Cancer
Structural variations (SVs)
SVs的概念其实是比较老的了。了解一下有什么新进展
生长激素作用的再认识
Covert actions of growth hormone: fibrosis, cardiovascular diseases and cancer. Nat Rev Endocrinol
多组学液体活检
Nano-omics: nanotechnology-based multidimensional harvesting of the blood-circulating cancerome. Nat Rev Clin Oncol
Multi-omics liquid biopsy
Barrett食管
Mechanisms and pathophysiology of Barrett oesophagus. Nat Rev Gastroenterol Hepatol
细胞治疗
Landscape of cancer cell therapies: trends and real-world data. Nat Rev Drug Discov
综述肿瘤领域中细胞治疗的概况
---------------
完结,撒花!如果您点一下广告,可以养活苯苯😍😍😍