概述
此文内容目前处于BETA版本
The metastatic spread of breast cancer accelerates during sleep. Nature; From 瑞士联邦理工学院 分子健康科学研究所生物系的Walter Paul Weber和Nicola Aceto团队。
评论文章: Nocturnal habits of circulating tumor cells. Nat Med.
全文链接:full.pdf.local; full.pdf.remote.

技术
Common
- circulating tumour cells, CTCs, 循环肿瘤细胞
- spontaneous CTC intravasation, 自发性CTC内渗
- NSG小鼠品系:免疫缺陷程度最高,是癌症跨物种移植、干细胞生物学、人源化小鼠、以及传染病研究的首选小鼠模型。
- light-dark (LD) cycles: 本文中的光暗周期含义是这样的——比如
14:10代表第0-14小时开灯(开灯时小鼠处于休息期),然后关灯10小时(关灯后小鼠处于活动期)。 - 荧光成像:Representative bioluminescence images of lungs from mice being co-injected simultaneously with ZT4-generated GFP-labelled CTCs and ZT16-generated RFP-labelled CTCs from NSG-LM2 mice
Inhibitors/drugs
- Luzindole:Luzindole作为一种选择性褪黑素受体拮抗剂,对 MT2 的亲和力比 MT1 受体高约 11 到 25 倍。在动物研究中,观察到它会破坏昼夜节律并产生抗抑郁作用。
Molecules
- BMAL1:昼夜节律允许生物体通过调节基因表达以每 24 小时创建一次蛋白质表达峰值来控制特定生理过程相对于太阳日最活跃的时间,从而在分子水平上实现与环境的时间稳态。核心生物钟成分蛋白(CLOCK、NPAS2、ARNTL/BMAL1、ARNTL2/BMAL2、PER1、PER2、PER3、CRY1 和 CRY2)的转录和翻译在生物节律的生成中起着至关重要的作用。
- pan-CK:泛细胞角蛋白。在本研究中,研究者在肺部进行pan-CK染色以评估上皮型肿瘤(乳腺癌细胞)的肺转移状况:
- Taz和Yap:Taz和Yap一般作为转录共激活因子穿梭在核质之间,通过和TEAD家族成员的相互作用调控与细胞增殖和抗凋亡基因的表达。当抑制性Hippo激酶激活时,LATS会磷酸化并失活YAP和TAZ;反之亦然。
结果
CTCs在休息期渗入血管内
混杂因素控制:肿瘤细胞类型、测量方法(肿瘤引流管和心脏穿刺)、原位肿瘤大小
患者CTCs在休息期间检测到的CTCs含量(单个CTC、CTC群、CTC-白细胞群)均远高于其活动期间:

在小鼠模型中,不同时期小鼠移植瘤大小并无明显差异:

休息期CTCs水平较活动期高的现象在小鼠的数种乳腺癌模型中也存在,且与测试方法和CTCs类型无关:



在原发肿瘤大小无明显差异、各类CTCs占比总CTCs比例无明显差异的情况下,与活动期小鼠相比,休息期小鼠的CTCs水平全面上升:

生物钟蛋白BMAL1敲除的小鼠昼夜节律不规则,与WT型小鼠相比,其CTC(基于cardiac puncture)一直处于较低水平,说明CTC的释放依赖BMAL1介导的昼夜节律(这个说法可能不太严谨):

CTC(基于TDV)的结果也是类似的:

研究者们观察了不同时间点移植瘤小鼠的肺部荧光成像,发现BR16和4T1移植瘤的小鼠肺部在休息期有较高的肺部荧光强度(LM2则不太明显),说明了CTCs在肺分布的时间依赖性:

在初步明确昼夜节律对CTCs渗出的显著影响后,研究者还在多种层次上对昼夜节律进行干预:激素干预、光暗周期调整。
在初步明确昼夜节律对CTCs渗出的影响后,研究者还观察激素干预的昼夜节律(褪黑素/Luzindole)对CTCs的影响,发现褪黑素可提高活动期小鼠的CTCs水平,这个效应可被褪黑素受体拮抗剂Luzindole所阻断,这也进一步佐证了昼夜节律对CTCs的调控作用:

除了激素干预昼夜节律,研究者还测试了数种光暗周期对荷瘤小鼠CTCs水平的影响:

休息期CTCs的转移潜能远超活动期
在动物模型中对临床现象进行复现
为了评估CTC的直接转移潜能(Direct metastatic potential),研究者设计了一个实验,他们在NSG小鼠皮下移植GFP/RFP标记的乳腺癌细胞,然后提取CTCs(并不进一步细分单CTC、CTC群或CTC-WBC群)并将两种类型的细胞进行混合后,通过尾静脉注射至ZT0/ZT4/ZT2/ZT16(其中ZT4/ZT2属于活动期小鼠,ZT0/ZT16属于休息期小鼠),观察他们肺部的CTC分布情况。他们发现,活动期小鼠的CTCs转移至肺的能力远远超过休息期小鼠:

肺部Pan-CK染色进一步证明了这一点:

除了肺部,研究者还观察了小鼠的骨和肝脏组织,也得到类似的结论:

进一步地,研究们还将CTCs细分为单CTC、CTC群或CTC-WBC群,分别检测它们的转移潜能,结果也是类似的,即活动期小鼠的单CTC、CTC群或CTC-WBC群转移至肺的能力均远超过休息期小鼠:

休息期CTCs具有高度增殖性
通路变化
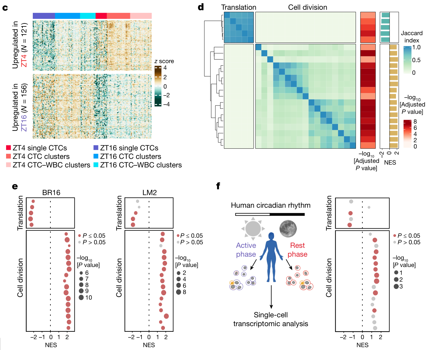
通过单细胞RNA-Seq,研究者们发现休息期/活动期小鼠的肿瘤CTCs的转录组特征有较大差异:
为什么选择PC4和PC5进行分析?因为PC4和PC5这两个特征向量与时间点的相关性比较强,且与其它混杂因素的相关性比较弱,所以研究者们着重分析这两个特征向量(在本研究中这个叫eigenvectors,即特征向量,其实和我们平时常用的主成分类似)。


出于严谨考虑,研究者们还比较了CTC群/CTC-WBC群 vs. 单CTC的时间点相关的转录组变化,发现两者有类似的变化趋势;同时差异性基因主要是CTC群/CTC-WBC群比较多:
??这个结果有点耐人寻味。因为前面的实验结果表明单CTCs的占比较高(>50%),但它的转录组学变化幅度却最低。但在功能学分析中,它与CTC群/CTC-WBC群的功能并无明显区别。

差异基因的通路富集分析表明,与活动期小鼠相比,休息期小鼠的CTCs蛋白质翻译相关基因表达下调、细胞分裂相关基因表达上调,这表明休息期小鼠的CTCs具有高度增殖的转录组特征:



这个结论在其它乳腺癌细胞系、人的CTCs中得到进一步的验证:

除了增殖相关指标,研究者们还评估了CTCs中Yaz-Yap-TEADs信号、凋亡和机体免疫监视状态等关键肿瘤指标的水平随时间变化的趋势:
- 不同时间点的肿瘤细胞Yaz-Yap-TEADs信号水平无明显差异(为什么要看这个?)

- 不同时间点的肿瘤细胞凋亡水平无明显差异:

- 不同时间点的外周血免疫细胞各类型含量无明显差异:

体内验证
在不同时间点取NSG小鼠的LM2肿瘤细胞的组织切片,Ki67免疫荧光也表明体息期小鼠的原位肿瘤增殖能力更强:


地塞米松、睾酮和胰岛素调节CTC内渗
调控定位
为了明确昼夜节律调控CTCs的机制,研究者们首先观察了肿瘤细胞(CTCs、原位肿瘤)的昼夜节律基因的随时间变化的表达,发现不同时相肿瘤细胞昼夜节律基因无变化;而正常的肝细胞的BMAL1(昼夜节律基因之一)的表达水平是有节律的:
肝细胞这里主要做阳性对照。

所以,研究者推测昼夜节律可能通过肿瘤外的因素来影响CTCs行为,比如激素的节律性变化。研究者首先评估肿瘤细胞的激素受体表达水平以定位潜在的受调控激素,发现雄激素受体(AR、NR2C2)、胰鸟素样生长因子受体(糖皮质激素受体IGF1R/IGF2R)、胰鸟素受体(INSR)的表达水平相对较高:

所以研究者随后评估的是糖皮质激素、睾酮和胰岛素对CTCs行为的影响。
体内验证2
基本的研究框架是:排除肿瘤负荷量等混杂因素影响——药代动力学表明体内注射有效——观察指标变化
首先排除肿瘤大小这个混杂因素的影响:

进一步的体内实验表明地塞米松和睾酮可降低休息期小鼠的CTCs水平:
为什么这里不检测ZT16?


在胰岛素治疗实验中,对照组和治疗组的肿瘤负荷无显著差异,且胰岛素治疗组的胰岛素血药浓度远高于对照组,表明建模成功:

结果表明胰岛素可降低休息期小鼠的CTCs水平,但可升高活动期小鼠的CTCs水平:
如何解释?
Consistently, we find that insulin treatment during the rest phase decreases CTC intravasation at ZT4, and increases it at ZT16 (Fig. 4d), with no significant changes in primary tumour volume (Extended Data Fig. 10g,h). Of note, treatment with insulin during the rest phase also inverts the proliferation cycle of breast cancer cells (that is, it decreases proliferation during the rest phase and it increases it during the active phase; Fig. 4e).

原位肿瘤的Ki67免疫荧光实验也表明胰岛素可降低休息期小鼠的CTCs的增殖能力,但可增强活动期小鼠的CTCs的增殖能力:

小结
本文的主要创新点是在人和小鼠身上均发现的一个有趣且显著的现象,即昼夜节律影响肿瘤转移。同时,昼夜节律影响肿瘤转移的结论也具有很大的话题性,对大众也具有较强的影响力,这可能也是其可发表在Nature上的重要原因之一。从创新性质上,与文献精读2和3的偏临床的应用创新不同,本研究的创新有点像是开辟了新的领域。人们对肿瘤转移的认识从最开始的肿瘤细胞变化(如EMT)、肿瘤-肿瘤微环境相互作用、预转移环境(pre-metastatic niches),到今天的时间依赖性转移,整个研究历程是循序渐进的,认知的层次也越来越立体化。不过,现今的肿瘤治疗大多都还是集中在针对肿瘤细胞的化疗/靶向治疗和针对肿瘤微环境(如ICIs)这两大层次,至于时间依赖性转移在临床治疗上的权重有多少,只能等时间来回答了。
在实验设计上,研究者大量使用了混杂因素控制的技巧,如肿瘤细胞类型、CTC类型、CTC测量方法、原位肿瘤大小、光暗周期类型等,从多个角度和层次对该现象进行实证,论证过程严谨。不过,本研究在机制的探讨上相对简单,并没有十分深入。昼夜节律——激素变化也算是一条明线吧,不是特别创新,可能是研究者暂无较好的发现;又或者准备在随后的系列研究中进行展示。研究者目前的研究只表明某些激素部分地参与了昼夜节律介导的肿瘤转移,激素相关的差异似乎不能完全解释昼夜节律相关的肿瘤转移(至少显著水平不在一个层次)。而且,昼夜节律对肿瘤免疫的影响研究者也是浅尝辄止。未来昼夜节律对肿瘤微环境的作用、昼夜节律影响肿瘤细胞活性的深层机制可能是重要的研究问题。
临床转化方面,本研究还带来许多新的临床问题,比如肿瘤伴基础疾病的患者的糖皮质激素、胰岛素使用与肿瘤病情的关联在临床上也许要进一步评估。本研究对肿瘤靶向治疗的启示也许是相对有限的,毕竟激素的作用范围太广了,肿瘤细胞、正常组织细胞均受影响。我觉得“昼夜节律”有点类似于肠道菌群一样,其中的影响因素太过复杂、难以精确定位,这种复杂度一方面会给临床转化带来许多困难;另一方面也催促着更多针对性的研究方法和策略的出现。
总而言之,我觉得本研究带来的问题比它所揭示的事实要多得多。期待这个领域后续有更多其它令人惊喜的研究!
---------------
完结,撒花!如果您点一下广告,可以养活苯苯😍😍😍

